Презентация, доклад по химии на тему неметаллы  (9 класс)

Содержание

Неметаллы

Слайд 1ЗАГАДКИ
Он повсюду и везде
В камне , в воздухе, в воде
Он и

в утренней росе
И в небесной синеве
Если вдруг он когда –то иссякнет, в недрах звезд весь сгорит без следа, во вселенной светило погаснет, и наступит здесь мрак навсегда

Родня большая у меня: кислоты, соли – всюду я. В составе пороха, друзья, большую часть составляю я
Из меня состоит все живое: я графит, антрацит и алмаз, я на улице , в школе и в поле, я в деревьях и в каждом из вас

ЗАГАДКИОн повсюду и вездеВ камне , в воздухе, в водеОн и в утренней росеИ в небесной синевеЕсли

Слайд 2Неметаллы

Неметаллы

Слайд 3Положение в ПСМ
Назовите неметаллы
Где они располагаются в таблице Менделеева?
Как вы думаете,

в таблице больше металлов или неметаллов?
Назовите самые активные и сильные неметаллы

Положение в ПСМНазовите неметаллыГде они располагаются в таблице Менделеева?Как вы думаете, в таблице больше металлов или неметаллов?Назовите

Слайд 4В свободном виде могут быть:
газообразные неметаллические простые вещества — фтор, хлор,

кислород, азот, водород, инертные газы
В свободном виде могут быть:газообразные неметаллические простые вещества — фтор, хлор, кислород, азот, водород, инертные газы

Слайд 5твёрдые — йод, астат, сера, селен, теллур, фосфор, мышьяк, углерод, кремний,

бор
жидком состоянии существует бром.
твёрдые — йод, астат, сера, селен, теллур, фосфор, мышьяк, углерод, кремний, боржидком состоянии существует бром.

Слайд 6Чем объясняется разнообразие агрегатного состояния неметаллов?

Чем объясняется разнообразие агрегатного состояния неметаллов?

Слайд 7Физические свойства
Некоторые имеют металлический блеск
Плохо проводят электрический ток (за исключением графита)
Обладают

плохой теплопроводностью (за исключением графита)
Хрупкие
Кристаллический бор В (как и кристаллический кремний) обладает очень высокой температурой плавления (2075°С) и большой твердостью

Кристаллический бор

Графит

Физические свойстваНекоторые имеют металлический блескПлохо проводят электрический ток (за исключением графита)Обладают плохой теплопроводностью (за исключением графита)ХрупкиеКристаллический бор

Слайд 8Аллотропия
Способность элемента образовывать несколько простых веществ
Причина – различие в строении

кристаллической решетки, различный состав молекул.
Примеры:
Алмаз – графит ( крист. Решетка)
Красный фосфор – белый фосфор (строение молекулы Р2 и Р4)
Аллотропия Способность элемента образовывать несколько простых веществПричина – различие в строении кристаллической решетки, различный состав молекул.Примеры:Алмаз –

Слайд 9Кислород О2 и Озон О3

Кислород О2 и Озон О3

Слайд 10Углерод
Алмаз
Графит
фуллерен

УглеродАлмаз Графит фуллерен

Слайд 11Фосфор
Белый фосфор ядовит, светится в темноте, способен самовоспламеняться
Красный фосфор.
Ядовитость его

в тысячи раз меньше, чем у белого, поэтому он применяется гораздо шире, например, в производстве спичек

Чёрный фосфор

проводит электрический ток и имеет свойства полупроводника.

Металлический фосфор

очень хорошо проводит электрический ток.

Фосфор Белый фосфор ядовит, светится в темноте, способен самовоспламенятьсяКрасный фосфор.Ядовитость его в тысячи раз меньше, чем у

Слайд 12Химические свойства неметаллов
Окислители: взаимодействуют с металлами
Восстановители ( кроме фтора, гелия, неона)

взаимодействуют друг с другом
Примечание : см.
РЯД
ЭЛЕКТРООТРИЦАТЕЛЬНОСТИ
НЕМЕТАЛЛОВ
Химические свойства неметалловОкислители: взаимодействуют с металламиВосстановители ( кроме фтора, гелия, неона) взаимодействуют друг с другомПримечание : см.

Слайд 13Тест
На внешнем уровне у неметаллов
А) более 3 электронов
Б) менее 3

электронов
Агрегатное состояние неметаллов может быть:
А)газообразное
Б) жидкое
В) твердое
Г) аморфное
Разнообразие физических свойств неметаллов объясняется
а) они могут иметь атомную кристаллическую решетку
Б) молекулярную кристаллическую решетку
В) различие в количественном составе молекул
Многообразие простых веществ объясняется
А) аморфностью
Б) аллотропией
По химическим свойствам неметаллы могут быть
А) окислителями
Б) восстановителями
Тест На внешнем уровне у неметалловА) более 3 электроновБ) менее 3 электроновАгрегатное состояние неметаллов может быть:А)газообразноеБ) жидкоеВ)

Слайд 14Водород
Дайте характеристику водорода
Газ без цвета и запаха, легче воздуха,

плохо растворим в воде, растворим в металлах: железе, свинце, никеле
Применение: дирижабли, метеорологические зонды. Используется как восстановитель в металлургии и органическом синтезе, для получения аммиака, в качестве экологического топлива
Водород Дайте характеристику водорода Газ без цвета и запаха, легче воздуха, плохо растворим в воде, растворим в

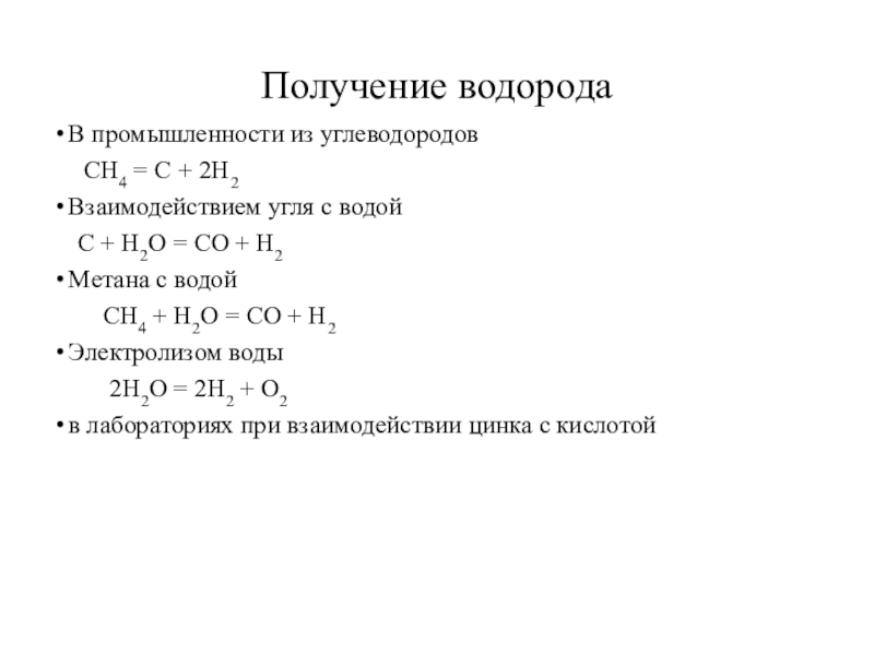
Слайд 15Получение водорода
В промышленности из углеводородов
СН4 = С +

2Н2
Взаимодействием угля с водой
С + Н2О = СО + Н2
Метана с водой
СН4 + Н2О = СО + Н2
Электролизом воды
2Н2О = 2Н2 + О2
в лабораториях при взаимодействии цинка с кислотой

Получение водородаВ промышленности из углеводородов   СН4 = С + 2Н2Взаимодействием угля с водой  С

Слайд 16Химические свойства водорода
С металлами, образуя гидриды
С неметаллами
восстанавливает металлы из

оксидов
В смеси с фтором, кислородом, хлором – взрывоопасен
Допишите уравнения реакций:
H2 + S ═
H2+ O2 ═
H2+ Cl2═
H2+ N2═

Химические свойства водородаС металлами, образуя гидридыС неметаллами восстанавливает металлы из оксидовВ смеси с фтором, кислородом, хлором –

Слайд 17Домашнее задание

Домашнее задание

Что такое shareslide.ru?

Это сайт презентаций, где можно хранить и обмениваться своими презентациями, докладами, проектами, шаблонами в формате PowerPoint с другими пользователями. Мы помогаем школьникам, студентам, учителям, преподавателям хранить и обмениваться учебными материалами.


Для правообладателей

Яндекс.Метрика

Обратная связь

Email: Нажмите что бы посмотреть