Презентация, доклад на тему Дипломная работа Применение органических соединений

Актуальность Фосфорорганические соединения (ФОС) широко используют в технике, сельском хозяйстве и медицине. Многие из них в качестве комплексонов и экстрагентов применяются при получении цветных и редких металлов; для борьбы с коррозией и

Слайд 1


Лаврентьева Мария Георгиевна



Реакции 2-алкоксивинилтрихлорфосфоний гексахлорфосфатов с хлористым сульфурилом





Чебоксары – 2016

г.
Лаврентьева Мария ГеоргиевнаРеакции 2-алкоксивинилтрихлорфосфоний гексахлорфосфатов с хлористым сульфурилом 					Чебоксары – 2016 г.

Слайд 2Актуальность

Фосфорорганические соединения (ФОС) широко используют в

технике, сельском хозяйстве и медицине. Многие из них в качестве комплексонов и экстрагентов применяются при получении цветных и редких металлов; для борьбы с коррозией и отложением солей в технических водах; в качестве стабилизаторов и пластификаторов полимеров; в качестве мономеров для ионообменных и термостабильных полимеров, присадок для смазочных масел и гидравлических жидкостей. Один из общих методов получения соединений с Р-С связью базируется на взаимодействии различных органических соединений с хлоридами фосфора (III-V). Особенно перспективно использование реакций пентахлорида фосфора с различными нуклеофильными реагентами. В связи с этим исследования в указанном направлении представляются весьма актуальными.

Актуальность     Фосфорорганические соединения (ФОС) широко используют в технике, сельском хозяйстве и медицине. Многие

Слайд 3Цель работы
Изучение реакций хлористого сульфурила с аддуктами О-нук-леофилов и пятихлористого

фос-фора
Цель работы Изучение реакций хлористого сульфурила с аддуктами О-нук-леофилов и пятихлористого фос-фора

Слайд 4Задачи
Изучить реакции взаимодействия О-нуклеофилов с пятихлористым фосфором

Синтезировать аддукты простых эфиров и

пентахлорида фосфора и разложение их хлористым сульфурилом

Определить физические свойства синтезированных фосфорорганических соединений

Исследовать биологическую активность полученного ФОС


ЗадачиИзучить реакции взаимодействия О-нуклеофилов с пятихлористым фосфоромСинтезировать аддукты простых эфиров и пентахлорида фосфора и разложение их хлористым

Слайд 5 Реакция аддукта диэтилового эфира и пяти-хлористого фосфора с хлористым сульфурилом



Реакция аддукта

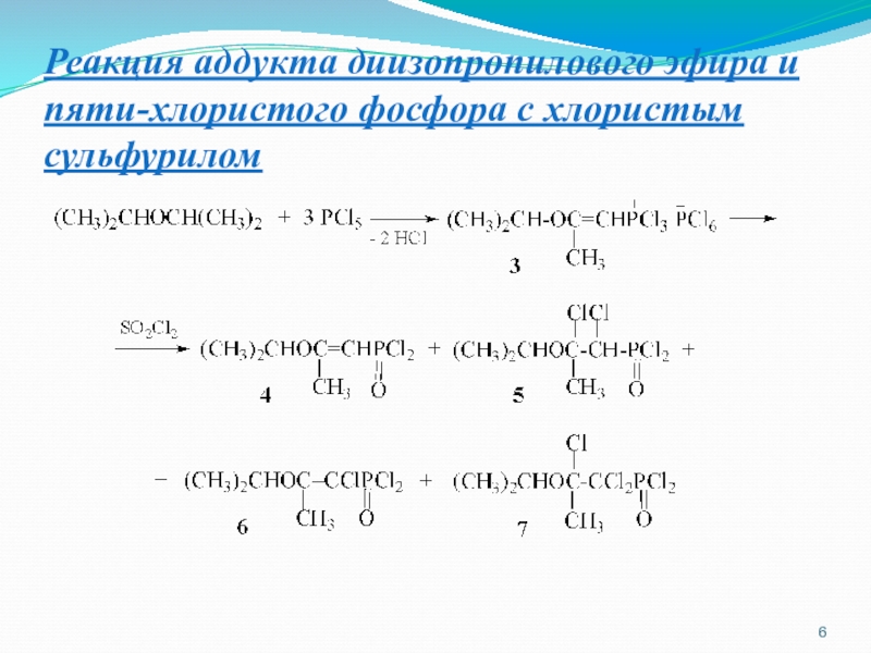
Слайд 6Реакция аддукта диизопропилового эфира и пяти-хлористого фосфора с хлористым сульфурилом





Реакция аддукта диизопропилового эфира и пяти-хлористого фосфора с хлористым сульфурилом

Слайд 7
Выявление биологической активности синтезированных соединений

Выявление биологической активности синтезированных соединений

Слайд 8 Влияние водных растворов 1,2-дихлор-2-этоксиэтилфосфоновой кислоты (2) на энергию прорастания и

лабораторную всхожесть семян пшеницы
Влияние водных растворов 1,2-дихлор-2-этоксиэтилфосфоновой  кислоты (2) на энергию прорастания и лабораторную всхожесть семян пшеницы

Слайд 9Влияние водных растворов 1,2-дихлор-2-этоксиэтилфосфоновой кислоты на содержание хлорофилла в листьях пшеницы

Влияние водных растворов 1,2-дихлор-2-этоксиэтилфосфоновой кислоты на содержание хлорофилла в листьях пшеницы

Слайд 10Выводы

1. Установлено, что аддукты пентахлорида фосфора и простых эфиров при действии

хлористого сульфурилхлорида подвергаются хлорированию по двойной связи и превращению трихлорфосфониевой группы в дихлорфосфорильную. Строение полученных соединения подтверждали данными ИК, ЯМР 1Н, 31Р спектров, элементного анализа.
2. Полученные новые соединения обладают биологической активностью на семена сельскохозяйственных культур.


Выводы1. Установлено, что аддукты пентахлорида фосфора и простых эфиров при действии хлористого сульфурилхлорида подвергаются хлорированию по двойной

Слайд 11БЛАГОДАРЮ ЗА ВНИМАНИЕ!

БЛАГОДАРЮ ЗА ВНИМАНИЕ!

Что такое shareslide.ru?

Это сайт презентаций, где можно хранить и обмениваться своими презентациями, докладами, проектами, шаблонами в формате PowerPoint с другими пользователями. Мы помогаем школьникам, студентам, учителям, преподавателям хранить и обмениваться учебными материалами.


Для правообладателей

Яндекс.Метрика

Обратная связь

Email: Нажмите что бы посмотреть