Презентация, доклад по теме: Искусственные спутники Земли

Условия, при которых тело может стать искусственным спутником ЗемлиF тяжести к центру окружности

Слайд 1Искусственные
спутники Земли

Искусственные спутники Земли

Слайд 2Условия, при которых тело может стать искусственным спутником Земли
F тяжести к

центру окружности

v – по касательной к окружности.

F сопр. воздуха = 0




0

F

v

Условия, при которых тело может стать искусственным спутником ЗемлиF тяжести к центру окружности

Слайд 3Чтобы тело стало ИСЗ:
его надо вывести за пределы земной атмосферы
придать телу

скорость, направленную по касательной к окружности.
Чтобы тело стало ИСЗ:его надо вывести за пределы земной атмосферыпридать телу скорость, направленную по касательной к окружности.

Слайд 4 Какая сила вызывает вращение тела вокруг Земли?

Какая сила вызывает вращение тела вокруг Земли?

Слайд 5h = 300-400км
Fсопр=0


а = g
Первая космическая скорость
r

h = 300-400кмFсопр=0а = gПервая космическая скоростьr

Слайд 6Первая космическая скорость
r
Первая космическая скорость

Первая космическая скоростьrПервая космическая скорость

Слайд 7 Тело, скорость которого равна 7,9 км/с и направлена

горизонтально относительно поверхности Земли, становится
искусственным спутником, движущимся по круговой орбите на небольшой высоте над Землей

Искусственный спутник

Тело, скорость которого равна 7,9 км/с и направлена горизонтально относительно поверхности Земли, становится

Слайд 8На высоте h > 400 км
r

На высоте h > 400 кмr

Слайд 9Зависимость первой космической скорости от высоты h.
h=300 км, v=7,8 км/с
h=500 км,

v=7,6 км/с,
где v – первая космическая скорость.

h v

I

I

I

Зависимость первой космической скорости от высоты h.h=300 км, v=7,8 км/сh=500 км, v=7,6 км/с,где v – первая космическая

Слайд 10v > v I , то траектория эллипс
v II =

11,2 км/с – вторая космическая скорость, тело становится спутником Солнца.
vIII = 16,7 км/с – третья космическая скорость, тело уходит за пределы Солнечной системы.
v > v I  , то траектория эллипсv II = 11,2 км/с – вторая космическая скорость,

Слайд 12Из истории
Первый ИСЗ 4 октября 1957г.
R= 58

см, m=83,6 кг
12 апреля 1961г. Ю. Гагарин «Восток»

Из историиПервый ИСЗ 4 октября 1957г.   R= 58 см,  m=83,6 кг12 апреля 1961г. Ю.

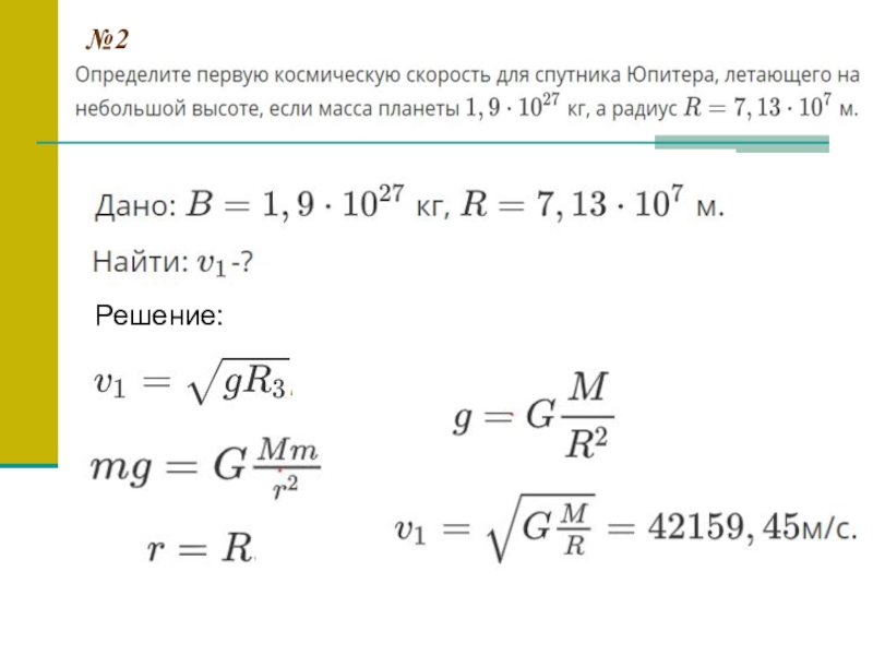
Слайд 14№2
Решение:

№2Решение:

Что такое shareslide.ru?

Это сайт презентаций, где можно хранить и обмениваться своими презентациями, докладами, проектами, шаблонами в формате PowerPoint с другими пользователями. Мы помогаем школьникам, студентам, учителям, преподавателям хранить и обмениваться учебными материалами.


Для правообладателей

Яндекс.Метрика

Обратная связь

Email: Нажмите что бы посмотреть