Презентация, доклад по физике на тему Сила Ампера (11 класс) учебник Мякишев (базовый уровень)

Содержание

Тема урока:Модуль вектора магнитной индукции. Сила Ампера.

Слайд 1 I.Повторение Ответить на вопросы по вариантам ( или фронтальный опрос).
Какие силы называются

магнитными?
Как взаимодействуют проводники с током?
Как установлены свойства магнитного поля?
Перечислите свойства магнитного поля.
Как магнитное поле проводника действует на замкнутый контур с током ?
Какая величина характеризует магнитное поле в каждой точке?
Какое направление принимают за направление вектора магнитной индукции?
Что позволяет определить правило «буравчика»?
Что позволяет определить правило правой руки?
Какие поля называют вихревыми? В чем заключается отличие вихревого поля от потенциального?




I.Повторение Ответить на вопросы по вариантам ( или фронтальный опрос).Какие силы называются магнитными?Как взаимодействуют проводники с

Слайд 2Тема урока:
Модуль вектора магнитной индукции. Сила Ампера.

Тема урока:Модуль вектора магнитной индукции.  Сила Ампера.

Слайд 3План изложения новой темы:
Сила Ампера.
Модуль вектора магнитной индукции.
Единица измерения магнитной индукции.
Закон

Ампера.
Правило левой руки.
Действие магнитного поля на рамку с током.
Применение силы Ампера



План изложения новой темы:Сила Ампера.Модуль вектора магнитной индукции.Единица измерения магнитной индукции.Закон Ампера.Правило левой руки.Действие магнитного поля на

Слайд 4Цель урока:
Рассмотреть действие магнитного поля на проводник с током
Ввести количественную характеристику

магнитного поля – модуль вектора магнитной индукции;
Сформулировать закон Ампера и показать его практическую значимость.
Цель урока:Рассмотреть действие магнитного поля на проводник с токомВвести количественную характеристику магнитного поля – модуль вектора магнитной

Слайд 5
Сила Ампера – это сила, с которой магнитное поле действует на

проводник с током.
От чего зависит сила Ампера?

Сила Ампера – это сила, с которой магнитное поле действует на проводник с током.От чего зависит сила

Слайд 6Экспериментально установлено, что сила Ампера зависит
от значения силы тока в проводнике,
от

длины проводника,
от угла, образованного вектором магнитной индукции и проводником.

Примечание: сила Ампера
максимальна, когда вектор магнитной индукции перпендикулярен проводнику.

Экспериментально установлено, что сила Ампера зависитот значения силы тока в проводнике,от длины проводника,от угла, образованного вектором магнитной

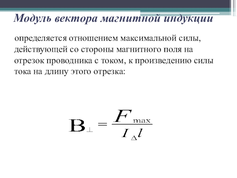
Слайд 7Модуль вектора магнитной индукции
определяется отношением максимальной силы, действующей со стороны магнитного

поля на отрезок проводника с током, к произведению силы тока на длину этого отрезка:



Модуль вектора магнитной индукцииопределяется отношением максимальной силы, действующей со стороны магнитного поля на отрезок проводника с током,

Слайд 8 Единица измерения магнитной индукции – Тесла (Тл)

Физический смысл: За единицу

магнитной индукции принимают индукцию однородного поля, в котором на участок проводника длиной 1 м при силе тока в нем 1 А, действует со стороны поля сила 1 Н:


Единица измерения магнитной индукции – Тесла (Тл) Физический смысл:  За единицу магнитной индукции принимают

Слайд 9 Модуль силы Ампера
Из опыта: магнитное поле, вектор индукции которого направлен вдоль

проводника с током, не оказывает никакого действия на ток.
Поэтому модуль силы зависит лишь от модуля составляющей вектора В, перпендикулярной проводнику, и не зависит от составляющей В, направленной вдоль проводника.



Модуль силы АмпераИз опыта: магнитное поле, вектор индукции которого направлен вдоль проводника с током, не оказывает

Слайд 10Сила Ампера равна произведению вектора магнитной индукции, модуля силы тока, длины

участка проводника и синуса угла между магнитной индукцией и участком проводника.

Это выражение носит название «закон Ампера».
Математическая форма записи закона Ампера


Сила Ампера равна произведению вектора магнитной индукции, модуля силы тока, длины участка проводника и синуса угла между

Слайд 11 Направление силы Ампера можно определить используя правило левой руки:

Направление силы Ампера можно определить используя правило левой руки:

Слайд 12 Действие магнитного поля на рамку с током. В магнитном поле возникает

пара сил, момент которых приводит катушку во вращение.
Действие магнитного поля на рамку с током.   В магнитном поле возникает пара сил, момент

Слайд 13Применение силы Ампера.
Ориентирующее действие магнитного поля на
контур с током используют в


электроизмерительных приборах
магнитоэлектрической системы –амперметрах и вольтметрах.

1. Сила, действующая на катушку, прямо пропорциональна
силе тока в ней.
2. При большой силе тока
катушка поворачивается на
больший угол, а вместе с ней и
стрелка.
3. Остается проградуировать
прибор – т.е. установить каким
углам поворота соответствуют
известные значения силы тока.

Применение силы Ампера.Ориентирующее действие магнитного поля наконтур с током используют в электроизмерительных приборахмагнитоэлектрической системы –амперметрах и вольтметрах.

Слайд 14III.Закрепление
Какая сила называется силой Ампера?
От чего зависит сила Ампера?
Когда сила Ампера

максимальна?
Чему равен модуль вектора магнитной индукции?
Что принимают за единицу измерения магнитной индукции?
Как читается закон Ампера?
В чем заключается правило левой руки?
Решение задачи №3(упр1, стр.26)

III.ЗакреплениеКакая сила называется силой Ампера?От чего зависит сила Ампера?Когда сила Ампера максимальна?Чему равен модуль вектора магнитной индукции?Что

Слайд 15IV.Домашнее задание:
П. 2 учить

Задачи для самостоятельного решения (1-3)., А1.

IV.Домашнее задание:П. 2 учитьЗадачи для самостоятельного решения (1-3)., А1.

Что такое shareslide.ru?

Это сайт презентаций, где можно хранить и обмениваться своими презентациями, докладами, проектами, шаблонами в формате PowerPoint с другими пользователями. Мы помогаем школьникам, студентам, учителям, преподавателям хранить и обмениваться учебными материалами.


Для правообладателей

Яндекс.Метрика

Обратная связь

Email: Нажмите что бы посмотреть