Презентация, доклад к интегрированному уроку. Биология, химия, экология. 8 класс

Содержание

Вступительное словоКак вы думаете, какой глубокий смысл отражает высказывание древних:«Деньги потерял – ничего не потерял,время потерял – многое потерял,здоровье потерял – всё потерял»?Если человек небрежно относится к предметам – их можно заменить. Свой организм не сменишь.

Слайд 1Интегрированный урок
«Биология, экология, химия». 8 класс.
Всё, что находится во взаимной связи, Должно

передаваться в такой же связи
Я. А. Коменский
Интегрированный урок«Биология, экология, химия». 8 класс.Всё, что находится во взаимной связи, Должно передаваться в такой же связиЯ.

Слайд 2Вступительное слово
Как вы думаете, какой глубокий смысл отражает высказывание древних:
«Деньги потерял

– ничего не потерял,
время потерял – многое потерял,
здоровье потерял – всё потерял»?

Если человек небрежно относится к предметам – их можно заменить. Свой организм не сменишь. Здоровье – необходимая база для достижения жизненных целей. А что включает в себя понятие «Здоровье», от чего оно зависит? Есть ли связь между здоровьем и питанием? Что подразумевается под понятием «Здоровый образ жизни»?
Вступительное словоКак вы думаете, какой глубокий смысл отражает высказывание древних:«Деньги потерял – ничего не потерял,время потерял –

Слайд 3Здоровый Образ Жизни
«Чтоб сохранить здоровье, надо заниматься спортом, быть позитивно настроенным,

общаться с природой, правильно питаться».
Здоровый Образ Жизни«Чтоб сохранить здоровье, надо заниматься спортом, быть позитивно настроенным, общаться с природой, правильно питаться».

Слайд 4Правила питания
Итак, одним из условий сохранения здоровья на долгие годы является

правильное питание. Какую цель мы поставим сегодня на уроке?
Выработать правила рационального питания.
Что есть (какие продукты)
Как есть (режим питания)
Сколько есть (нормы)
Когда есть
Для чего есть.
Правила питанияИтак, одним из условий сохранения здоровья на долгие годы является правильное питание. Какую цель мы поставим

Слайд 7Продукты, которые человек употребляет в пищу, содержат необходимые для его организма

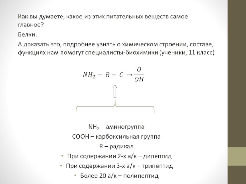
питательные вещества: вода, минеральные соли и витамины поступают в клетки тела, как правило, в таком же виде, в каком находятся в пище, а вот белки, жиры и углеводы усваиваются клетками лишь после химического превращения – расщепления на более простые вещества – элементы. Белки расщепляются до аминокислот. Основными «Кирпичиками» служат аминокислоты. Для «строительных работ» растущему организму в сутки необходимо более 100 гр. белков (для сравнения: в одном варёном курином яйце содержится 13 гр. белка). Белок в организме про запас не откладывается, поэтому требуется всё время получать его с пищей столько, сколько нужно для обмена веществ. Нехватка белка задерживает рост и развитие человека. А белок, поступивший сверх нормы, бесполезно сгорает, создавая для организма дополнительную нагрузку при его переработке. Итак, белок – это основа жизни. Из всех органических веществ тела человека большую часть (29% составляет белок).

Продукты, которые человек употребляет в пищу, содержат необходимые для его организма питательные вещества: вода, минеральные соли и

Слайд 8Типы белка
Следовательно, белки бывают растительного и животного происхождения.

Типы белкаСледовательно, белки бывают растительного и животного происхождения.

Слайд 9Цветные реакции на белках

Цветные реакции на белках

Слайд 10Вопросы
1. Что происходит с белками в организме человека? (распадаются до аминокислот).
2.

Из чего состоят аминокислоты? (строение).
3. Сколько аминокислот вы знаете? (20 из них обнаружено в природных белках).
4. Какие они бывают? (заменимые/незаменимые).
5. Приведите примеры белков, с которыми вы встречались при изучении предыдущих тем. (белки актин, миозин (опорно-двигательная система); гемоглобин (кровеносная система); альбумин, глобулин (кровеносная система); антитела (кровеносная система)).
6. В каких продуктах содержатся белки? (мясо, рыба, творог, яйца; белки растительного происхождения – горох, фасоль, хлеб, орех, гречневая и овсяная крупа).
7. Как можно определить содержание белка в пищевых продуктах? (с помощью «цветных» реакций).
8. Белковое голодание – что это значит? (ведёт к последствиям – Алиментарная дистрофия, Квашиоркор (задержка физического развития и психические расстройства)). Следует отметить, что употребление белков только растительного происхождения может вызвать проблемы в здоровье, так как белки животного происхождения содержат те аминокислоты. Которых нет в растительных белках, и которые не образуются самим организмом.
9. Итак, какие функции выполняют белки? (записать в тетрадь).

Вопросы1. Что происходит с белками в организме человека? (распадаются до аминокислот).2. Из чего состоят аминокислоты? (строение).3. Сколько

Слайд 11Углеводы

Углеводы

Слайд 12Что происходит с углеводами, когда они попадают в организм с пищей?

(крахмал под действием ферментов слюны – птиолина и мальтазы – распадается до глюкозы – мы ощущаем сладкий вкус во рту).
Что вы знаете про «белый яд»? (дефицит сахара, безусловно, вреден, но и избыток тоже ведёт к ожирению, сахарному диабету, белковой недостаточности – это ещё раз доказывает, как взаимосвязаны между собой белки и углеводы).
Итак, безусловно, белки и углеводы имеют энергетическую ценность, но главным энергетическим ресурсом является жир.
Что происходит с углеводами, когда они попадают в организм с пищей? (крахмал под действием ферментов слюны –

Слайд 13Вопросы
1. Скажите пожалуйста, будет ли правильно, если питаться только пищей, богатой

белками? (нет).
2. Почему? Ответом на этот вопрос, я думаю, может служить тот факт, что ещё первобытный человек, в эпоху глубокой древности, занимался собирательством. Что вы об этом знаете? Самым лёгким «горючим» материалом являются углеводы, они «сгорают» в первую очередь. При этом кроме энергии, образуются 2 продукта – углекислый газ и вода. Снабдить организм «горючим» легче, чем обеспечить «строительным материалом». Прежде всего потому, что основные «источники энергии» - жиры и углеводы, откладываются в организме про запас – углеводы ~до 600 гр. – в печени и мышцах. Такого запаса углеводов обычно хватает человеку на сутки.
3. Каким вкусом обладают углеводы? (сладким).
4. В каких продуктах они содержатся? (картофель, урюк, изюм, шоколад, мёд, гречневая и овсяная крупа, мука, макаронные изделия).
5. Какую роль они выполняют в организме человека?
6. Почему мёд называют «жидким золотом»? (мёд – это единственный экологически чистый продукт, в котором находится натуральная фруктоза).
Вопросы1. Скажите пожалуйста, будет ли правильно, если питаться только пищей, богатой белками? (нет).2. Почему? Ответом на этот

Слайд 14Жиры
Попробуем порассуждать:
Они хранили в жизни мирной
Привычки милой старины;
У них на масленице

жирной
Водились жирные блины;
Два раза в год они горели;
Любили круглые качели,
Поблюдны, песни, хоровод…
А. С. Пушкин
Что вы слышали о таких русских обычаях, как пост? С какой целью сразу после него была масленица с жирными блинами?
ЖирыПопробуем порассуждать:Они хранили в жизни мирнойПривычки милой старины;У них на масленице жирнойВодились жирные блины;Два раза в год

Слайд 15Жиры
Жир – это сложный эфир, образованный глицерином (трёхатомный спирт) и карбоновыми

кислотами. При расщеплении 1 грамма жира выделяется 38,9 кДж энергии (основная функция жиров – энергетическая). Кроме того, жир выполняет защитную функцию, запасающую, терморегуляторную.

ЖирыЖир – это сложный эфир, образованный глицерином (трёхатомный спирт) и карбоновыми кислотами. При расщеплении 1 грамма жира

Слайд 16Подведём итог
Подведём итог. Мы рассмотрели все основные питательные вещества пищи –

белки, жиры, углеводы. Посмотрите ещё раз на химические формулы и сравните их. Что в них общего по химическому составу? (содержат C, H, O). А почему белки выделяют в отдельную группу? (содержат N). На что это указывает?
Это ещё раз доказывает уникальность белков, их неповторимость – заменить их ничем нельзя.
Наилучшее усвоение пищи у детей и взрослых наблюдается в таком соотношении: соответственно белков, жиров, углеводов 1:1:4.

Подведём итогПодведём итог. Мы рассмотрели все основные питательные вещества пищи – белки, жиры, углеводы. Посмотрите ещё раз

Слайд 17Вода и минеральные соли
Следующим компонентом пищи является вода – этому необычному

и важному веществу у нас будет посвящён специальный урок. А чем же полезны для организма минеральные соли? Хотя они и не обладают пищевой ценностью, не являются источником энергии, но в состав их входят минеральные элементы. Какие? C, N, Fe, Ca, Mg, Na, P, и т.д., причём каждый из химических элементов выполняет определённую физиологическую роль, и друг друга не заменяет. Выдающийся гигиенист Ф. Ф. Эрисман говорил, что пища, не содержащая минеральных солей, ведёт к медленной, голодной смерти. Химические элементы можно разделить на три группы по процентному содержанию: макроэлементы, микроэлементы, ультрамикроэлементы (самостоятельно, пользуясь текстом учебника, соотнесите элементы по группам, а также составьте таблицу по значению элементов для здоровья). Наиболее доступный способ удовлетворить потребность организма в микроэлементах – питаться по сезону.
Вода и минеральные солиСледующим компонентом пищи является вода – этому необычному и важному веществу у нас будет

Слайд 18Творческое задание
Перефразируйте предложенные изречения на современный лад, и сформулируйте правила рационального

питания. Напротив каждого изречения напишите правило.
1. Римляне: «Мы едим для того, чтобы жить, а не живём для того, чтобы есть».
2. Завтрак съешь сам, обед подели с другом, ужин отдай врагу.
3. Недосол на столе – пересол на спине.
4. «Скажи мне, что ты ешь, и я скажу, кто ты» - А.С. Пушкин
5. «Ешь сколько, чтобы тело здания не гибло от переедания» - А. Джами.
6. Кулинария – ключ к здоровью.
7. «Природа не придумала бутербродов» - химик Брег.
8. Хорошо прожуёшь – сладко проглотишь .
9. Кто долго жуёт, тот долго живёт .
10. Обжора роет себе могилу собственными зубами.
11. Много есть – невелика честь.
12. «Когда я ем, я глух и нем» - Греки.
13. «Желудок просвященного человека имеет лучшие качества доброго сердца» - А. С. Пушкин.
14. Аппетит приходит во время еды.
15. Наиболее полезны свежие растения, лежалые и подсохшие менее ценны.
16. Лучшее лекарство – в садах.
17. Одно яблоко в день – и доктор не нужен
Творческое заданиеПерефразируйте предложенные изречения на современный лад, и сформулируйте правила рационального питания. Напротив каждого изречения напишите правило.1.

Слайд 19Домашнее задание
Предлагаем вам построить пирамиду здорового питания, поместив важные продукты в

её основание, а наименее важные – на вершине. Отметить в каждом продукте (в рисунке) наличие минерального элемента, влияющего на организм. Пирамида должна быть яркой, красочной.
Домашнее заданиеПредлагаем вам построить пирамиду здорового питания, поместив важные продукты в её основание, а наименее важные –

Что такое shareslide.ru?

Это сайт презентаций, где можно хранить и обмениваться своими презентациями, докладами, проектами, шаблонами в формате PowerPoint с другими пользователями. Мы помогаем школьникам, студентам, учителям, преподавателям хранить и обмениваться учебными материалами.


Для правообладателей

Яндекс.Метрика

Обратная связь

Email: Нажмите что бы посмотреть