Презентация, доклад по математике на тему Решение неравенств методом интервалов (9 класс)

Содержание

Цели урока:Познакомить учащихся с решением неравенств методом интервалов.Отработка навыка решения неравенств методом интервалов.Повторить решение неравенств второй степени с одной переменной с помощью графика.Для подготовки к ГИА повторить нахождение «нулей функции», решение квадратных уравнений по формуле, решение

Слайд 1далее »
Решение неравенств методом интервалов

далее »Решение неравенств методом интервалов

Слайд 2Цели урока:
Познакомить учащихся с решением неравенств методом интервалов.
Отработка навыка решения неравенств

методом интервалов.
Повторить решение неравенств второй степени с одной переменной с помощью графика.
Для подготовки к ГИА повторить нахождение «нулей функции», решение квадратных уравнений по формуле, решение неполных квадратных уравнений.
Воспитание внимания, ответственного отношения к учебе; тренировать память.
Цели урока:Познакомить учащихся с решением неравенств методом интервалов.Отработка навыка решения неравенств методом интервалов.Повторить решение неравенств второй степени

Слайд 3Проверяем домашнее задание. №305
А)
D =49
Х1 =1; Х2 =

-2,5


1

-2,5



Ответ:

Б)

D=900

Х1 = -2; Х2 = 3


-2

3



Ответ:

Правило

Проверяем домашнее задание.   №305А)D =49Х1 =1;  Х2 = -2,51-2,5Ответ:Б)D=900Х1 = -2;  Х2 =

Слайд 4В)
Х1 = ; Х2 = -

-
Ответ:


В)Х1 =    ;  Х2 = - -Ответ:

Слайд 5Проверяем домашнее задание. №304(д-з)
Д)
Ответ:

Е)
Ответ:
Ж)
Ответ:
З)
Ответ:
Решений нет


1,5


-0,6

0
0,9

0
3,5




Проверяем домашнее задание. №304(д-з)Д)Ответ:Е)Ответ: Ж)Ответ:З)Ответ:Решений нет1,5-0,600,903,5

Слайд 6Устно:
-2+24
-27+13
-32-25
24+(-16)
14+(-64)
3*(-2)
-25*(-4)
-36:(- 4)
45: (-5)
1)
2) Формула дискриминанта квадратного уравнения
3)Решить неравенства:

f(x)>0
f(x)

трехчлена на множители
Устно:-2+24-27+13-32-2524+(-16)14+(-64)3*(-2)-25*(-4)-36:(- 4)45: (-5)1)2) Формула дискриминанта квадратного уравнения3)Решить неравенства:f(x)>0f(x)

Слайд 7











Гимнастика для глаз

Гимнастика для глаз

Слайд 8 решение с помощью графика квадратичной функции;
методом интервалов.


1

2

Назад на титульный лист

Рассмотрим решение неравенств второй степени с одной переменной.

решение с помощью графика квадратичной функции;  методом интервалов. 12Назад на титульный листРассмотрим решение неравенств

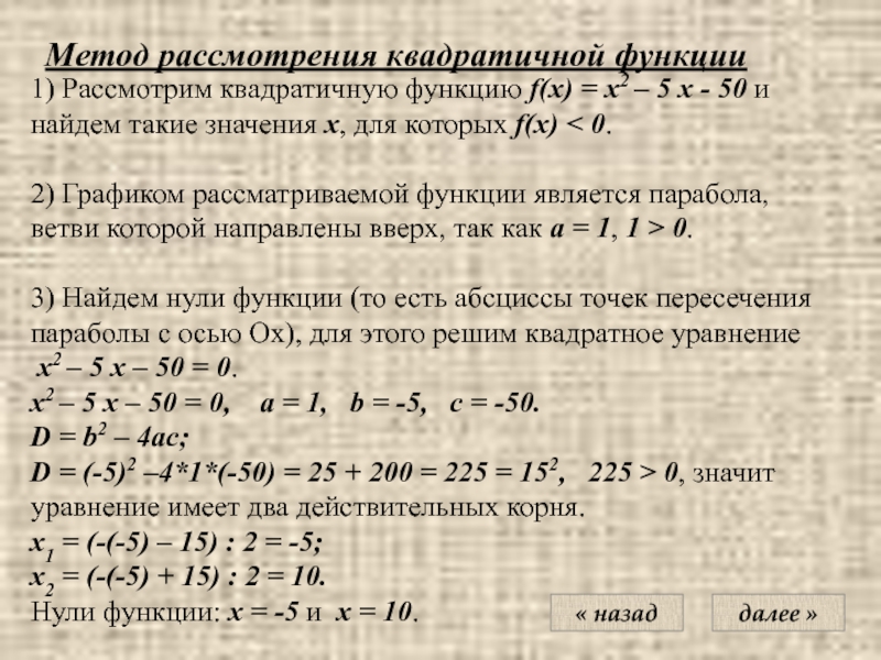
Слайд 91) Рассмотрим квадратичную функцию f(x) = x2 – 5 x -

50 и
найдем такие значения x, для которых f(x) < 0.

2) Графиком рассматриваемой функции является парабола,
ветви которой направлены вверх, так как a = 1, 1 > 0.

3) Найдем нули функции (то есть абсциссы точек пересечения параболы с осью Ox), для этого решим квадратное уравнение
x2 – 5 x – 50 = 0.
x2 – 5 x – 50 = 0, a = 1, b = -5, c = -50.
D = b2 – 4ac;
D = (-5)2 –4*1*(-50) = 25 + 200 = 225 = 152, 225 > 0, значит уравнение имеет два действительных корня.
x1 = (-(-5) – 15) : 2 = -5;
x2 = (-(-5) + 15) : 2 = 10.
Нули функции: x = -5 и x = 10.


далее »

Метод рассмотрения квадратичной функции

« назад

1) Рассмотрим квадратичную функцию f(x) = x2 – 5 x - 50 и найдем такие значения x,

Слайд 104) Изобразим схематично параболу f(x) = x2 – 5x –50 в


координатной плоскости Oxy.

5) Из рисунка видим, что
f(x) < 0, при –5 < x < 10
(то есть берем в рассмотрение
ту часть параболы, которая
лежит ниже оси Ox).

Замечание: ответ записываем
в виде числового промежутка.

Ответ: (-5; 10).

« назад

4) Изобразим схематично параболу f(x) = x2 – 5x –50 в координатной плоскости Oxy.5) Из рисунка видим,

Слайд 11далее »
Метод интервалов
« назад
Рассмотрим функцию f(x) = (х+2)(х-3)(х-5) .
Область определения D(f)

= R (то есть множество всех действительных чисел).

2) Найдем нули функции, т.е.решим уравнений f(x)=0.

(х+2)(х-3)(х-5)=0

х+2=0 или х-3=0 или х-5=0

х = -2

х = 3

х=5

или

или

Числа -2, 3, 5 – нули функции, они разбивают область определения функции на промежутки

-2

3

5

далее »Метод интервалов« назадРассмотрим функцию f(x) = (х+2)(х-3)(х-5) .Область определения D(f) = R (то есть множество всех

Слайд 12« назад
далее»
-2
3
5
Выясним, каковы знаки этой функции в каждом из указанных промежутков
Выражение

(х+2)(х-3)(х-5) представляет собой произведение 3 множителей. Знак каждого из этих множителей в рассматриваемых промежутках указан в таблице

Мы видим, что в каждом из промежутков

функция сохраняет знак, а при переходе через точки -2, 3, 5 ее знак изменяется.

Правило: стр 89

« назаддалее»-235Выясним, каковы знаки этой функции в каждом из указанных промежутковВыражение (х+2)(х-3)(х-5) представляет собой произведение 3 множителей.

Слайд 13далее »
Это свойство используется для решения неравенств вида

(х-х1)(х-х2)(х-х3)…(х-хn)>0 или (х-х1)(х-х2)(х-х3)…(х-хn)<0, где х1, х2, …хn – не равные нулю числа.

№1. Решить неравенство (х+6)(х+1)(х-4)<0

Находим нули функции (х+6)(х+1)(х-4)=0

х+6=0 или х+1=0 или х-4=0

х = -6 или х = -1 или х = 4

Отмечаем эти числа -6, -1, 4 (нули функции) пустыми кружками (т.к неравенство строго больше 0) на числовой прямой. Числа разбивают числовую прямую на промежутки, в каждом из которых функция сохраняет знак.

-6

-1

4




далее »Это свойство используется для решения неравенств вида    (х-х1)(х-х2)(х-х3)…(х-хn)>0 или

Слайд 14-6
-1
4
Определим знак функции f(x)= (х+6)(х+1)(х-4) на каждом из промежутков
-7
-3
0
6
Если

х = -7, то f(-7) = (-7+6)(-7+1)(-7-4) < 0

-

-

-


Если х = -3, то f(-3) = (-3+6)(-3+1)(-3-4) > 0

+

-

-


+

+

Если х = 0, то f(0) = (()+6)(0+1)(()-4) < 0


Если х = 6, то f(6) = (6+6)(6+1)(6-4)

+

+

+

+

+


+

+

Мы решаем неравенство (х+6)(х+1)(х-4)<0. Нас интересует, на каких промежутках функция принимает значения меньшие нуля.

Ответ:




-6-14Определим знак функции  f(x)= (х+6)(х+1)(х-4)  на каждом из промежутков-7-306Если х = -7, то f(-7) =

Слайд 15Данный метод решения неравенств называется методом интервалов
Попробуйте решить неравенства данным методом:
№325



(х+8)(х-5) > 0 (х+8)(х-5)=0 х+8=0 или х-5=0 х = - 8 или х = 5



-8

5

-10

0

7

f(x) = (x+8)(x-5)

х = - 10, f(-10)=(-10+8)(-10-5) > 0
х = 0, f(0)=(0+8)(0-5) < 0
х = 7, f(7)=(7+8)(7-5)>0

+

+

Ответ:

Данный метод решения неравенств называется методом интерваловПопробуйте решить неравенства данным методом:№325

Слайд 16Проверяем
Б)
Ответы
В)
Г)
№ 327.
Ответы № 327
А)
Б)
В)
Самостоятельная работа № 326

ПроверяемБ)ОтветыВ)Г)№ 327.Ответы № 327А) Б)В)Самостоятельная работа № 326

Слайд 17Домашнее задание:
Правило на стр 89
№ 326 - решить методом интервалов,

№ 306 – решить с помощью параболы (графически)

Итог урока:

Что узнали нового?
Как называется новый метод решения неравенств второй степени с одной переменной?
Какой способ решения неравенств вам больше понравился?
Есть ли вопросы по д/з? Сможете ли вы его решить?

Оценки

Домашнее задание:Правило на стр 89№ 326 - решить методом интервалов,

Слайд 18С каким настроением вы пришли сегодня на урок?



С каким настроением вы пришли сегодня на урок?

Слайд 19

«Образовательный портал Мой университет – www.moi-universitet.ru, факультет «Реформа образования» – www.edu-reforma.ru»


«Образовательный портал Мой университет – www.moi-universitet.ru, факультет «Реформа образования» – www.edu-reforma.ru»

Слайд 20Спасибо за урок!

Спасибо за урок!

Что такое shareslide.ru?

Это сайт презентаций, где можно хранить и обмениваться своими презентациями, докладами, проектами, шаблонами в формате PowerPoint с другими пользователями. Мы помогаем школьникам, студентам, учителям, преподавателям хранить и обмениваться учебными материалами.


Для правообладателей

Яндекс.Метрика

Обратная связь

Email: Нажмите что бы посмотреть