Презентация, доклад по алгебре Решение квадратных уравнений по формуле (8 класс)

Правило решения уравнения ах2 + вх + с = 0Вычислить дискриминант D по формуле D = в2 - 4ас Если D < 0, то квадратное уравнение не имеет корней.Если D = 0, то квадратное уравнение имеет

Слайд 1Решение квадратных уравнений по формуле
Эпиграф:
«Уравнение — это золотой ключ, открывающий

все математические сезамы».
С.Коваль
Девиз урока:
«Силу уму придают упражнения, а не покой»
(А.Поп, английский поэт)
Решение квадратных уравнений по формулеЭпиграф: «Уравнение — это золотой ключ, открывающий все математические сезамы».С.КовальДевиз урока:«Силу уму придают

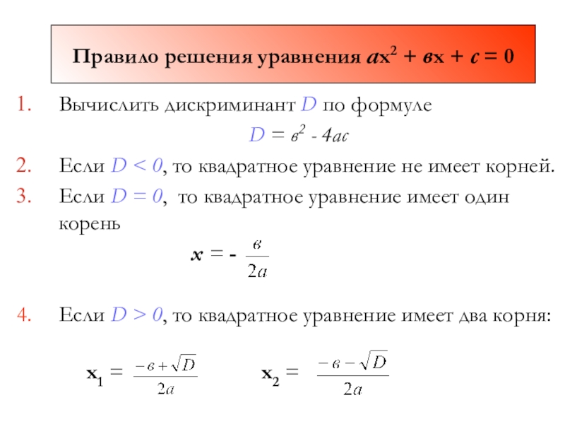
Слайд 2Правило решения уравнения ах2 + вх + с = 0
Вычислить дискриминант

D по формуле
D = в2 - 4ас
Если D < 0, то квадратное уравнение не имеет корней.
Если D = 0, то квадратное уравнение имеет один корень
х = -

Если D > 0, то квадратное уравнение имеет два корня:
х1 = х2 =










Правило решения уравнения ах2 + вх + с = 0Вычислить дискриминант D по формуле D = в2

Слайд 3 Проверить

Кроссворд

ПроверитьКроссворд

Слайд 4 Проверить

Кроссворд

ПроверитьКроссворд

Слайд 5 Проверить

Кроссворд

ПроверитьКроссворд

Слайд 6 Проверить

Кроссворд

ПроверитьКроссворд

Слайд 7 Проверить

Кроссворд

ПроверитьКроссворд

Слайд 8 Проверить

Кроссворд

ПроверитьКроссворд

Слайд 9 Проверить

Кроссворд

ПроверитьКроссворд

Слайд 10 Проверить

Кроссворд

ПроверитьКроссворд

Слайд 11
Зашифрованное задание
Проверить

Зашифрованное задание Проверить

Слайд 12
Зашифрованное задание

Зашифрованное задание

Слайд 13«Квадратное уравнение любви» Любить тебя квадратно, Любить тебя линейно, Любить тебя константно, А в результате

ноль эмоций. Ты корни уравнения найдешь: X1 = ложь — это минус, Х2 = Любовь — это плюс.
«Квадратное уравнение любви»  Любить тебя квадратно, Любить тебя линейно,	 Любить тебя константно, А в результате ноль

Что такое shareslide.ru?

Это сайт презентаций, где можно хранить и обмениваться своими презентациями, докладами, проектами, шаблонами в формате PowerPoint с другими пользователями. Мы помогаем школьникам, студентам, учителям, преподавателям хранить и обмениваться учебными материалами.


Для правообладателей

Яндекс.Метрика

Обратная связь

Email: Нажмите что бы посмотреть