Презентация, доклад по алгебре на тему Сумма n первых членов арифметической прогрессии (9 класс)

Карл Гаусс «Математика – царица всех наук, арифметика – царица математики».Ещё при жизни он был удостоен почётного титула « Принц математиков».

Слайд 1Сумма n первых членов
арифметической прогрессии
9 класс
Работа Н.Т.Вакховой
МКОУ Старосельская СОШ

Сумма n первых членов арифметической прогрессии9 классРабота Н.Т.Вакховой МКОУ Старосельская СОШ

Слайд 2Карл Гаусс
«Математика – царица всех наук, арифметика – царица

математики».
Ещё при жизни он был удостоен почётного титула « Принц математиков».
Карл Гаусс  «Математика – царица всех наук, арифметика – царица математики».Ещё при жизни он был удостоен

Слайд 31+2+3+4+5+…+96+97+98+99+100
Карл Гаусс (1777 – 1855) – немецкий математик, астроном, физик, геодезист.

Выдающиеся математические способности обнаружил в раннем детстве. В начальной школе, где учился маленький немецкий мальчик Карл Гаусс, ставший потом знаменитым математиком, учитель дал детям такое задание: вычислить сумму всех натуральных чисел от 1 до 100. Гаусс выполнил это задание моментально. На его грифельной доске было написано:
101∙ 50 = 5050.
Попробуйте объяснить это решение.
1+2+3+4+5+…+96+97+98+99+100Карл Гаусс (1777 – 1855) – немецкий математик, астроном, физик, геодезист. Выдающиеся математические способности обнаружил в раннем

Слайд 4Другое решение задачи

Другое решение задачи

Слайд 5Вывод формулы (1)
(аn) – арифметическая прогрессия;
Sn =

а1 + а2 + а3 + … + аn-2 + an-1 + an
Sn = an + an-1 + an-2 + … + a3 + a2 + a1.
2Sn = (a1 + an) ∙ n.



Вывод формулы (1)  (аn) – арифметическая прогрессия;  Sn = а1 + а2 + а3 +

Слайд 6Решение задач по формуле (1)
1.Решим задачу Гаусса по формуле (1).

б)

а1 = -5, а7 = 1. Найти S7.
Ответ: -14
в) а1 = -2, а6 = -17. Найти S6.
Ответ:-57

2.Решите устно: (аn) – арифмет. прогрессия.
а) а1 = 2, а10 = 20. Найти S10.

Ответ:110.

Решение задач по формуле (1) 1.Решим задачу Гаусса по формуле (1).б) а1 = -5, а7 = 1.

Слайд 7Закрепление материала

Закрепление материала

Слайд 8Решите сами:

Решите сами:

Слайд 9Вывод формулы (2)


an = a1 + (n

– 1)d
Подставим в первую формулу вместо an его выражение, получим:


Вывод формулы (2)    an = a1 + (n – 1)dПодставим в первую формулу вместо

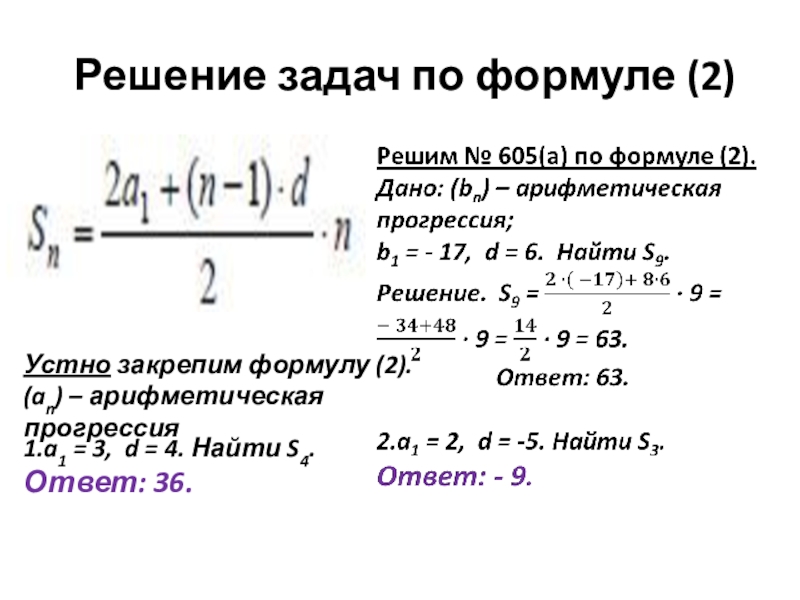
Слайд 10 Решение задач по формуле (2)

 
Устно закрепим формулу (2).
(an) –

арифметическая прогрессия


1.a1 = 3, d = 4. Найти S4.
Ответ: 36.

Решение задач по формуле (2) Устно закрепим формулу (2). (an) – арифметическая прогрессия1.a1 = 3, d =

Слайд 11Самостоятельная работа



Вариант 1

Вариант 2
Дано: (an) – арифметическая прогрессия
1.a1 =-3, a6 = 21. 1.a1 = 2, a8 = -23.
Найти S6. Найти S8.
Ответ: 54. Ответ: -84.
2.a1 = 6, d = -3. 2.a1 = -7, d = 4.
Найти S4. Найти S5.
Ответ: 6. Ответ: 5.
Самостоятельная работа        Вариант 1

Слайд 12Подведение итогов.

Задание на дом.
п. 26, № 605(б), № 619, № 622.

Подведение итогов.             Задание на дом.

Слайд 13Спасибо за внимание.

«Математику уже затем учить надо, что она ум в

порядок приводит».
Спасибо за внимание.«Математику уже затем учить надо, что она ум в порядок приводит».

Что такое shareslide.ru?

Это сайт презентаций, где можно хранить и обмениваться своими презентациями, докладами, проектами, шаблонами в формате PowerPoint с другими пользователями. Мы помогаем школьникам, студентам, учителям, преподавателям хранить и обмениваться учебными материалами.


Для правообладателей

Яндекс.Метрика

Обратная связь

Email: Нажмите что бы посмотреть