Презентация, доклад по алгебре на тему Определение степени с натуральным показателем (7 класс)

Что общего в данных выражениях?9 ∙ 9 ∙ 9 (-7) ∙ (-7) ∙ (-7) ∙ (-7)(х + у)(х + у)(х + у)(ав)(ав)(ав)(ав)(ав)

Слайд 1Определение степени с натуральным показателем
7 класс


Определение степени  с натуральным показателем7 класс

Слайд 2Что общего в данных выражениях?
9 ∙ 9 ∙ 9
(-7) ∙

(-7) ∙ (-7) ∙ (-7)
(х + у)(х + у)(х + у)
(ав)(ав)(ав)(ав)(ав)

Что общего в данных выражениях?9 ∙ 9 ∙ 9 (-7) ∙ (-7) ∙ (-7) ∙ (-7)(х +

Слайд 3Степень с натуральным показателем
а = а1
аа =
ааа = а3


аааа = а4

аааа∙ … ∙ а =

п раз

ап

а2

Степень с натуральным показателема = а1аа =ааа = а3     аааа = а4…аааа∙ …

Слайд 4ап = аааа∙ … ∙ а

п раз Степенью числа а с натуральным показателем п, большим 1, называется выражение ап, равное произведению п множителей, каждый из которых равен а.
ап =  аааа∙ … ∙ а          п

Слайд 6Степенью числа а с показателем 1 называется само число а. а1 =

а
Степенью числа а с показателем 1 называется само число а.   а1 = а

Слайд 7Запишите в виде степени:
9 ∙ 9 ∙ 9 =
(-7) ∙

(-7) ∙ (-7) ∙ (-7) =
(х + у)(х + у)(х + у) =
(ав)(ав)(ав)(ав)(ав) =

93

(-7)4

(х + у)3

(ав)5

Запишите в виде степени:9 ∙ 9 ∙ 9 = (-7) ∙ (-7) ∙ (-7) ∙ (-7) =

Слайд 8Вычислите:
(-2)1 =
(-2)2 =
(-2)3 =
(-2)4 =
(-2)5 =
(-2)6 =
Какую закономерность можно заметить?
-2
-2

∙ (-2) = 4

-2 ∙ (-2) ∙ (-2) = -8

-2 ∙ (-2) ∙ (-2) ∙ (-2) = 16

-2 ∙ (-2) ∙ (-2) ∙ (-2) ∙ (-2) = -32

-2 ∙ (-2) ∙ (-2) ∙ (-2) ∙ (-2) ∙ (-2) = 64

Вычислите:(-2)1 = (-2)2 =(-2)3 =(-2)4 =(-2)5 =(-2)6 =Какую закономерность можно заметить?-2-2 ∙ (-2) = 4-2 ∙ (-2)

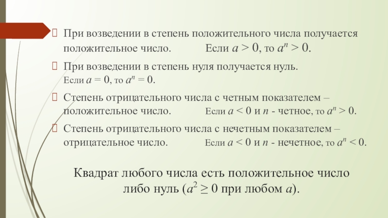
Слайд 9При возведении в степень положительного числа получается положительное число.

Если а > 0, то ап > 0.
При возведении в степень нуля получается нуль. Если а = 0, то ап = 0.
Степень отрицательного числа с четным показателем – положительное число. Если а < 0 и п - четное, то ап > 0.
Степень отрицательного числа с нечетным показателем – отрицательное число. Если а < 0 и п - нечетное, то ап < 0.







Квадрат любого числа есть положительное число либо нуль (а2 ≥ 0 при любом а).

При возведении в степень положительного числа получается положительное число.      Если а >

Что такое shareslide.ru?

Это сайт презентаций, где можно хранить и обмениваться своими презентациями, докладами, проектами, шаблонами в формате PowerPoint с другими пользователями. Мы помогаем школьникам, студентам, учителям, преподавателям хранить и обмениваться учебными материалами.


Для правообладателей

Яндекс.Метрика

Обратная связь

Email: Нажмите что бы посмотреть