Презентация, доклад для подготовки к ЕГЭ по математике Решение экономических задач

Содержание

Демонстрационный вариант 2016

Слайд 1Подготовка к ЕГЭ
Решение экономических задач
Профиль №17
составила Шапиева Л.С.

Подготовка к ЕГЭРешение экономических задачПрофиль №17составила Шапиева Л.С.

Слайд 2Демонстрационный вариант 2016

Демонстрационный вариант 2016

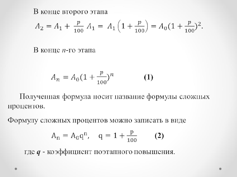
Слайд 6Если начисление процентов т раз за этап из расчета р% в

конце этапа, то

В задачах, где требуется определить изменение некоторой величины S, выраженное в процентах, можно использовать формулу:

Если начисление процентов т раз за этап из расчета р% в конце этапа, тоВ задачах, где требуется

Слайд 7 Необходимый и важнейший этап решения задачи- формализация, составление математической модели задачи.


Этапы решения задачи:

Введение переменных

Перевод условия задачи в уравнения или неравенства

Решение уравнения (системы)

Нахождение значения искомой величины и запись ответа


Слайд 8Примеры задач с использованием понятия «процента».

Примеры задач с использованием понятия «процента».

Слайд 10Пример 2. В начале сезона распродаж цена товара была повышена на

20%, а в конце сезона была снижена на 20%, в результате товар был продан за 96 рублей. Определите первоначальную цену товара.
Решение. Цена товара х определяется из уравнения:
х ∙ (1 + 0,2) ∙ (1 - 0,2) = 96, х = 100.
Ответ: 100 руб.
Пример 3. Стоимость товара, включая 18% налога на
добавленную стои­мость (НДС), составила 430 700 руб.
Определите величину НДС.
Решение. Пусть х- стоимость товара без учета НДС.
Для определения х получаем уравнение: х(1 +0,18) = 430700,
х = 365000, НДС=0,18∙х=365 000∙0,18=65 700 руб.
Ответ: 65 700 руб.


Пример 2. В начале сезона распродаж цена товара была повышена на 20%, а в конце сезона была

Слайд 18

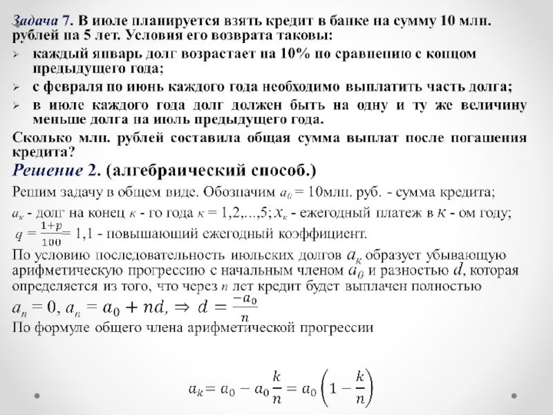
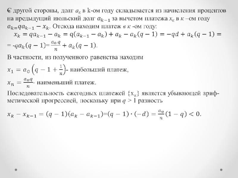
Пример 11. Годовая ставка в банке 8%. Какую минимальную сумму

должен поло­жить дед в банк, чтобы его внук всю свою жизнь получал ежегодно под Новый год по $500?

Решение. Накопленная сумма через год составит а1 = a0q.
Получаем неравенство: a0q - 500 > а0,
а0> 500 / 0,08 = 6250.
(В финансовой математике это явление называется вечной рентой)
Ответ: $ 6250.

Пример 11. Годовая ставка в банке 8%. Какую минимальную сумму должен поло­жить дед в банк, чтобы

Слайд 20Примеры решения задач из ЕГЭ

Примеры решения задач из ЕГЭ

Слайд 28Составим иллюстративную таблицу.

Составим иллюстративную таблицу.

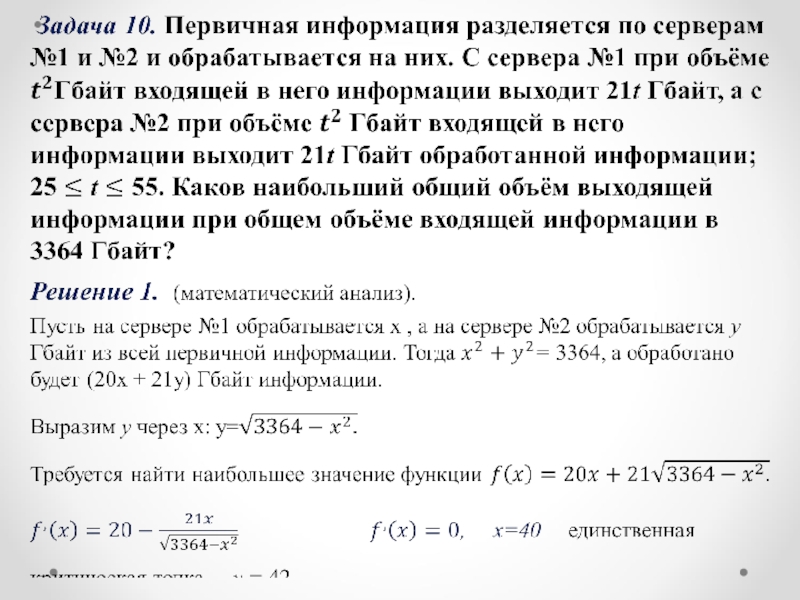
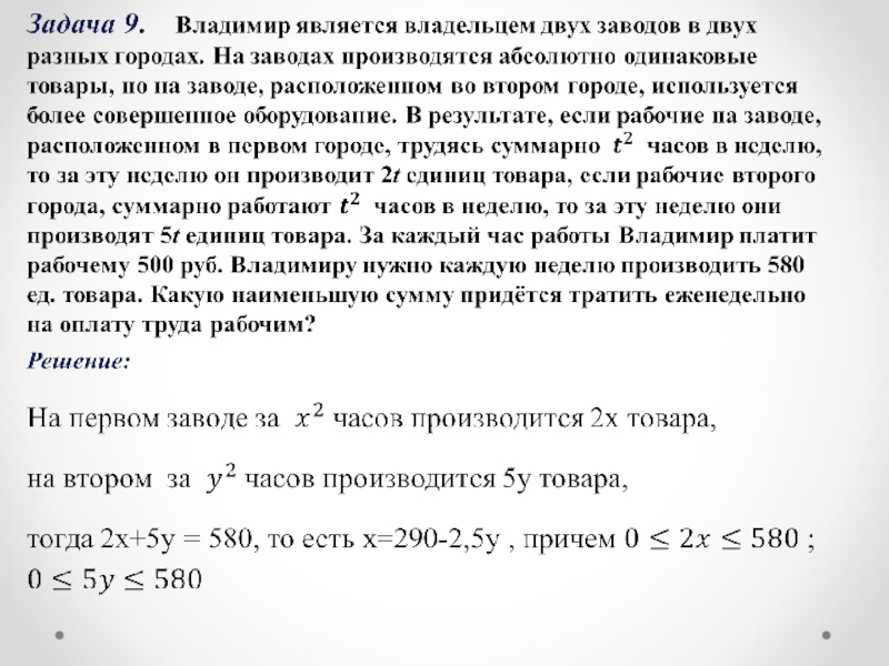
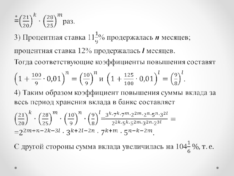
Слайд 33Задача 5.В одной стране в обращении находились 1 000 000 долларов,

20% из кото­рых были фальшивыми. Некая криминальная структура стала ввозить в страну по 100 000 долларов в месяц, 10% из которых были фальшивыми. В это же время другая структура стала вывозить из страны 50 000 долларов ежемесячно, из которых 30% оказывались фальшивыми. Через сколько ме­сяцев содержание фальшивых долларов в стране составит 5%?
Решение.
Структура долларов:
Исходная: 1 000 000=200 000(false)+800 000(true)
Ввозимые: 100 000=10 000(false)+90 000(true)
Вывозимые: 50 000= 15 000(false)+35 000(true)
Фактически ввозятся: 50 000=-5 000(false)+55 000(true)

Задача 5.В одной стране в обращении находились 1 000 000 долларов, 20% из кото­рых были фальшивыми. Некая

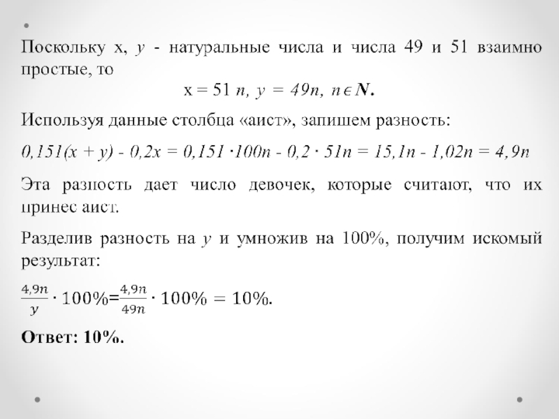
Слайд 41Задача 8. Статистика знает все. В городе Урюпинске 47,7% всех детей

считают, что их нашли в капусте, 15,1% - что их принес аист, а оставшиеся 37,2% детей вообще не знают, откуда взялись. Аналогичная статистика среди мальчиков такова: 33%, 20% и 47%. Сколько процентов урюпинских девочек считают, что их принес аист, если 63% из них полагают, что были найдены в капусте?
Решение. Пусть в городе х мальчиков и у девочек, тогда х + у - общее число де­тей. Составим по условиям задачи следующую таблицу:





Используя данные столбца по «капусте», получим:


0,477(х + у) = 0,33х + 0,63у
0,147х = 0,153у или 49х = 51у.






Задача 8. Статистика знает все. В городе Урюпинске 47,7% всех детей считают, что их нашли в капусте,

Слайд 52


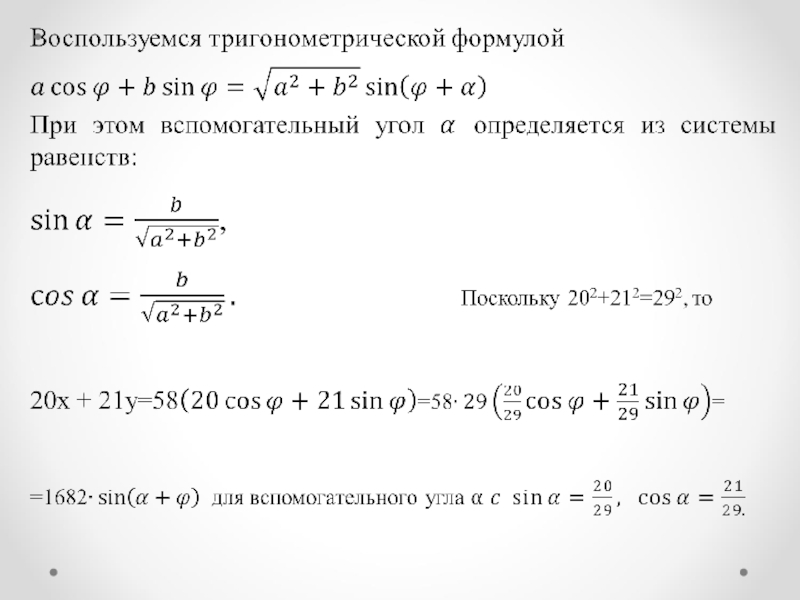
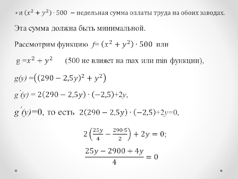
Мы рассмотрели 4 принципиально различных способов решения задачи:
средствами математического анализа с

использованием производной;
методом вспомогательного аргумента с использованием тригонометри­ческих функций;
геометрическое решение с нахождением максимума целевой функции;
средствами векторной алгебры.

Мы рассмотрели 4 принципиально различных способов решения задачи:средствами математического анализа с использованием производной;методом вспомогательного аргумента с использованием

Слайд 53Благодарю за внимание!

Благодарю за внимание!

Слайд 54 Используемые материалы:


Г.А. Кузин МАТЕМАТИКА Решение задач экономического

содержания профильного уровня ЕГЭ. Учебное пособие для учащихся Инженерного лицея НГТУ. Новосибирск 2016
Материалы семинаров учителей математики Центрального округа города Новосибирска

Используемые материалы:Г.А. Кузин МАТЕМАТИКА Решение задач экономического содержания профильного уровня ЕГЭ. Учебное пособие

Что такое shareslide.ru?

Это сайт презентаций, где можно хранить и обмениваться своими презентациями, докладами, проектами, шаблонами в формате PowerPoint с другими пользователями. Мы помогаем школьникам, студентам, учителям, преподавателям хранить и обмениваться учебными материалами.


Для правообладателей

Яндекс.Метрика

Обратная связь

Email: Нажмите что бы посмотреть