Презентация, доклад на тему Определители II и III порядков. Решение систем двух (трех) уравнений по формуле Крамера.

Матрицей называется прямоугольная таблица, составленная из чисел. Если матрица содержит m строк и n столбцов, то она имеет размер m × n.

Слайд 1Определители II и III порядков. Решение систем двух (трех) уравнений по формуле

Крамера.
Определители  II и III порядков. Решение систем двух (трех) уравнений по формуле Крамера.

Слайд 2Матрицей называется прямоугольная таблица, составленная из чисел.

Если матрица содержит m

строк и n столбцов, то она имеет размер m × n.
Матрицей называется прямоугольная таблица, составленная из чисел. Если матрица содержит m строк и n столбцов, то она

Слайд 3Пример
матрица 2 х 3

Пример матрица 2 х 3

Слайд 4Если число строк матрицы равно числу ее столбцов, то матрица называется

квадратной.
В этом случае вместо термина «матрица размера n × n», как правило, употребляется термин квадратная матрица порядка n
Если число строк матрицы равно числу ее столбцов, то матрица называется квадратной. В этом случае вместо термина

Слайд 5Пример
матрица 2 порядка
(2 строки, 2 столбца)

Пример матрица 2 порядка (2 строки, 2 столбца)

Слайд 6Числа, из которых составлена матрица, называются элементами матрицы.
Например, a12 — элемент,

стоящий в первой строке и втором столбце.
Числа, из которых составлена матрица, называются элементами матрицы.Например, a12 — элемент, стоящий в первой строке и втором

Слайд 7Квадратная матрица размера n × n

Квадратная матрица размера n × n

Слайд 8Определение

Если A — квадратная матрица порядка n, то элементы
a11,

a22, . . . , ann образуют
главную диагональ матрицы A,
а элементы a1n, a2 n−1, . . . , an1 — ее побочную диагональ.
Определение Если A — квадратная матрица порядка n, то элементы a11, a22, . . . , ann

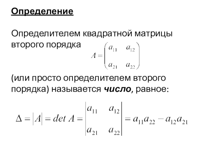
Слайд 9Определение

Определителем квадратной матрицы второго порядка


(или просто определителем второго порядка)

называется число, равное:
Определение Определителем квадратной матрицы второго порядка (или просто определителем второго порядка) называется число, равное:

Слайд 10Пример

Пример

Слайд 11Пример

Пример

Слайд 12(1)
Введем следующие обозначения:

(1)Введем следующие обозначения:

Слайд 13Определение

Определителем квадратной матрицы третьего порядка



(или просто определителем третьего порядка)

называется число, равное:
Определение Определителем квадратной матрицы третьего порядка (или просто определителем третьего порядка) называется число, равное:

Слайд 15Пример

Пример

Слайд 16(2)
Введем следующие обозначения:

(2)Введем следующие обозначения:

Что такое shareslide.ru?

Это сайт презентаций, где можно хранить и обмениваться своими презентациями, докладами, проектами, шаблонами в формате PowerPoint с другими пользователями. Мы помогаем школьникам, студентам, учителям, преподавателям хранить и обмениваться учебными материалами.


Для правообладателей

Яндекс.Метрика

Обратная связь

Email: Нажмите что бы посмотреть