Презентация, доклад на тему Размещения

Пример 1. Сколькими способами можно разместить 4 шара в 3 пустые ячейки?Обозначим шары буквами a, b, c, dВыпишем те, которые начинаются с элемента аabc, abd, acb, acd, adb, adcВыпишем те, которые начинаются с элемента bbac, bad,

Слайд 1Размещения
9класс

Размещения9класс

Слайд 2Пример 1. Сколькими способами можно разместить 4 шара в 3 пустые

ячейки?

Обозначим шары буквами a, b, c, d
Выпишем те, которые начинаются с элемента а
abc, abd, acb, acd, adb, adc
Выпишем те, которые начинаются с элемента b
bac, bad, bca, bcd, bda, bdc
Аналогично можно составить те, которые начинаются с элементов c и d
Можно сосчитать, сколько таких «троек» получилось: 24
Каждую упорядоченную тройку, которую можно составить из четырёх элементов, называют размещением из четырёх элементов по три.

Пример 1. Сколькими способами можно разместить 4 шара в 3 пустые ячейки?Обозначим шары буквами a, b, c,

Слайд 3Размещением из n элементов по k (k

состоящее из любых k элементов, взятых в определённом порядке из n элементов. Обозначают: (читают: «А из n по k»)

Число размещений из 4 элементов по 3 можно найти,
не выписывая самих размещений. Будем рассуждать
так. Первый элемент можно выбрать 4 способами. Для
каждого выбранного первого элемента можно 3
способами выбрать из 3 оставшихся второй элемент.
Наконец, для каждых первых двух элементов можно двумя
способами выбрать из 2 оставшихся третий элемент. В
результате получаем, что

Размещением из n элементов по k (k

Слайд 4
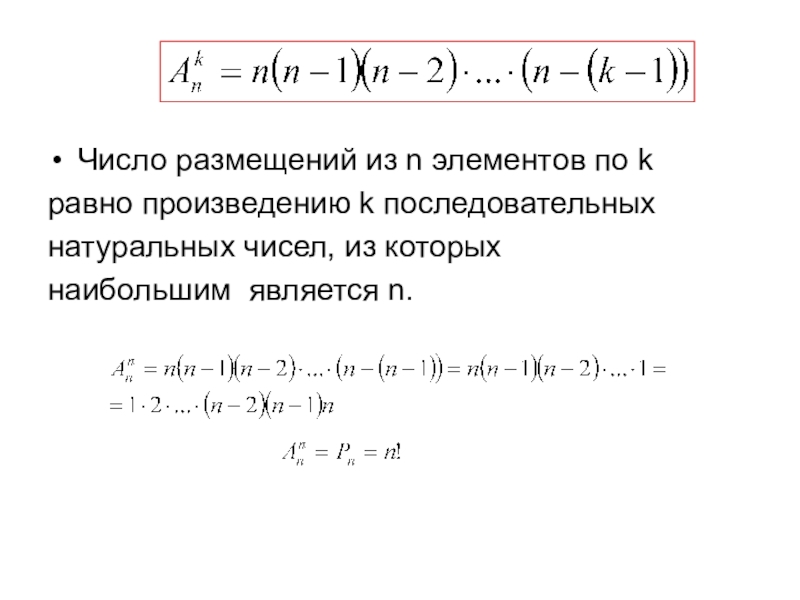
Число размещений из n элементов по k
равно произведению k последовательных
натуральных чисел,

из которых
наибольшим является n.
Число размещений из n элементов по kравно произведению k последовательныхнатуральных чисел, из которыхнаибольшим является n.

Слайд 5Пример 2. Учащиеся 2 класса изучают 8 предметов. Сколькими способами можно

составить расписание на один день, чтобы в нём было 4 различных предмета?

Любое расписание на один день, составленное из 4 предметов отличается от другого либо предметами, либо порядком следования предметов. Значит это

Пример 2. Учащиеся 2 класса изучают 8 предметов. Сколькими способами можно составить расписание на один день, чтобы

Слайд 6Пример 3. Сколько различных трёхзначных чисел (без повторения цифр в записи

числа) можно составить из цифр 0, 1, 2, 3, 4, 5, 6?

Если среди цифр нет нуля, то число трёхзначных чисел (без повторения цифр), которое можно составить из этих цифр, равно числу размещений из 7 элементов по 3. Однако среди них есть цифра 0, с которой не может начинаться трёхзначное число. Поэтому из этого числа надо исключить те размещения, у которых первым элементом является цифра 0. Их число равно числу размещений из 6 элементов по 2.

Пример 3. Сколько различных трёхзначных чисел (без повторения цифр в записи числа) можно составить из цифр

Что такое shareslide.ru?

Это сайт презентаций, где можно хранить и обмениваться своими презентациями, докладами, проектами, шаблонами в формате PowerPoint с другими пользователями. Мы помогаем школьникам, студентам, учителям, преподавателям хранить и обмениваться учебными материалами.


Для правообладателей

Яндекс.Метрика

Обратная связь

Email: Нажмите что бы посмотреть