Презентация, доклад к уроку русского языка Части речи в русском языке

План. 1. Наблюдение за словами. 2. Классификация слов. 3. Применить знания для выполнения заданий

Слайд 1сладкий жаркое

тихо в хорошо облако на они и улитка ходить но ух она заснуть эх
сладкий     жаркое         тихо

Слайд 2План. 1. Наблюдение за словами. 2. Классификация слов. 3. Применить знания для выполнения заданий

План. 1. Наблюдение за словами. 2. Классификация слов. 3. Применить знания для выполнения заданий

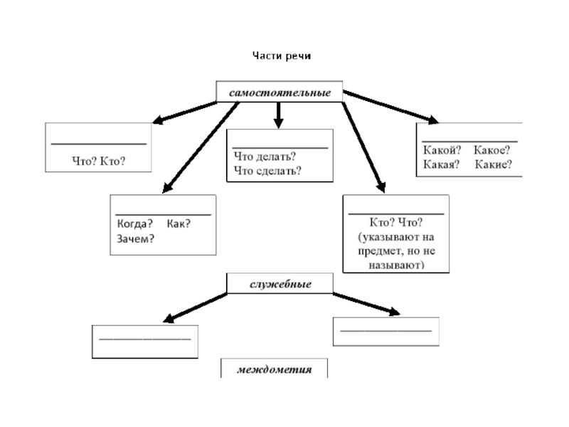
Слайд 3Части речи. Морфология – наука о частях речи.

Части речи.    Морфология – наука о частях речи.

Слайд 5Богиня Земли Терра

Богиня Земли  Терра

Слайд 6Территория – земельный участок с определёнными границами. Терраса – 1) площадка на

наклонной поверхности земли; 2) летнее открытое помещение в доме в виде пристройки. Террариум – специальный ящик с землёй, песком для содержания пресмыкающихся: ящериц, змей.
Территория – земельный участок с определёнными границами.  Терраса –  1) площадка на наклонной поверхности земли;

Слайд 7Медведь, пошёл, в, дружный, над, круглая, весёлое, поле, для. Алгоритм действий: 1.Прочитайте

слово. 2. Поставьте вопрос. 3. Что обозначает слово. 4.Определите часть речи. Существительные: ….. Глаголы: …. Прилагательные: ….. Предлоги: ….
Медведь, пошёл, в, дружный, над, круглая, весёлое, поле, для.   Алгоритм действий: 1.Прочитайте слово. 2. Поставьте

Слайд 8Дополните предложения. Наступила снежная _____. Так хочется _______ на коньках или

_______ в снежки. Зима - самое ________время года.
Дополните предложения.  Наступила снежная  _____. Так хочется _______ на коньках или _______  в снежки.

Слайд 11- Я умею классифицировать слова по частям речи. - Я правильно умею

употреблять слова различных частей речи в предложении. - Я активно работал в группе, соблюдая правила. я соглашаюсь я не соглашаюсь
- Я умею классифицировать слова по частям речи. - Я правильно умею употреблять слова различных частей речи

Что такое shareslide.ru?

Это сайт презентаций, где можно хранить и обмениваться своими презентациями, докладами, проектами, шаблонами в формате PowerPoint с другими пользователями. Мы помогаем школьникам, студентам, учителям, преподавателям хранить и обмениваться учебными материалами.


Для правообладателей

Яндекс.Метрика

Обратная связь

Email: Нажмите что бы посмотреть