Презентация, доклад на тему Понятие права. Система права. Источники права.

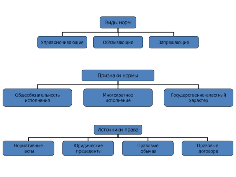
ПРАВО – система общеобязательных норм и правил поведения, формально определенных, закрепленных в официальных документах и охраняемых государством.ПРИЗНАКИ ПРАВА:- нормативный характер (наличие определенных норм, правил поведения);обязательность исполнения норм права всеми участниками общественной жизни;утверждение и гарантированность норм права

Слайд 1Понятие права. Система права. Источники права
10 класс
Право. Базовый и углублённый уровни. 10-11 кл.:

учебник/А.Ф. Никитина. – 5-е изд., стереотип. – М.: Дрофа, 2018. – 447, [1] с.
Понятие права. Система права. Источники права10 классПраво. Базовый и углублённый уровни. 10-11 кл.: учебник/А.Ф. Никитина. – 5-е

Слайд 2ПРАВО – система общеобязательных норм и правил поведения, формально определенных, закрепленных

в официальных документах и охраняемых государством.

ПРИЗНАКИ ПРАВА:
- нормативный характер (наличие определенных норм, правил поведения);
обязательность исполнения норм права всеми участниками общественной жизни;
утверждение и гарантированность норм права государством;
многократность применения.

ФУНКЦИИ ПРАВА:
является регулятором общественных отношений;
активно воздействует на общество и государство путем установления общеобязательных правил поведения;
закрепляет сложившиеся в обществе экономические, общественные и другие отношения, а также существующий государственный и общественный строй.


ПРАВО

ПРАВО – система общеобязательных норм и правил поведения, формально определенных, закрепленных в официальных документах и охраняемых государством.ПРИЗНАКИ

Слайд 3СИСТЕМА ПРАВА – внутренняя организация права, упорядоченная совокупность правовых норм, которая

является результатом общественного развития.

СИСТЕМА ПРАВА

Отрасль права

Институт права

Норма права

обособленная группа правовых норм и институтов, объединенных общностью социальных отношений, которые они регулируют

обособленные группы правовых норм, регулирующих однородные общественные отношения, но более мелкие, чем отрасли

строение системы права по вертикали

СИСТЕМА ПРАВА – внутренняя организация права, упорядоченная совокупность правовых норм, которая является результатом общественного развития.СИСТЕМА ПРАВАОтрасль праваИнститут

Слайд 4Правовая норма (нормы права)
Гипотеза – часть нормы права, содержащая указание на

конкретные обстоятельства, при которых данная норма вступает в действие.
Диспозиция – часть нормы права, содержащая само правило поведения в условиях гипотезы.
Санкция – часть нормы права, содержащая вид и меру возможного наказания или поощрения.

НОРМА ПРАВА – общеобязательное, установленное, санкционированное и охраняемое государством правило поведения людей, их коллективов и общностей путем предоставления им субъективных прав и возложения на них юридических обязанностей.

СТРУКТУРА
НОРМЫ ПРАВА

ДИСПОЗИЦИЯ

ГИПОТЕЗА

САНКЦИЯ

Правовая норма (нормы права)	Гипотеза – часть нормы права, содержащая указание на конкретные обстоятельства, при которых данная норма

Слайд 6строение системы права по горизонтали
ОТРАСЛИ ПРАВА
Избирательное
Конституционное (государственное)
Международное право
Уголовное
Семейное
Налоговое


Трудовое

Процессуальное

Экологическое

Административное

Гражданское

Финансовое, бюджетное и др.

строение системы права по горизонталиОТРАСЛИ ПРАВАИзбирательное Конституционное (государственное)Международное правоУголовное Семейное Налоговое Трудовое Процессуальное Экологическое Административное Гражданское Финансовое,

Слайд 7
ВИДЫ НОРМАТИВНЫХ АКТОВ
ЗАКОНЫ
(по юридической силе)
верховенство (главенство) нормативных актов
Конституция РФ.
Федеральные конституционные законы.
Федеральные

законы.
Указы президента РФ.
Постановления правительства РФ.
Акты государственных, региональных и местных муниципальных органов.
Ведомственные акты.

ПОДЗАКОННЫЕ АКТЫ

ВИДЫ НОРМАТИВНЫХ АКТОВЗАКОНЫ(по юридической силе)верховенство (главенство) нормативных актовКонституция РФ.Федеральные конституционные законы.Федеральные законы.Указы президента РФ.Постановления правительства РФ.Акты государственных,

Слайд 8ЗАКОН – нормативно правовой акт , принятый в особом порядке органом

законодательной власти или референдумом, выражающий волю народа, обладающий высшей юридической силой и регулирующий наиболее важные общественные отношения.

не должен противоречить конституции

обладает высшей юридической силой
по сравнению со всеми другими актами


Любой закон ограничивает произвол власти

ЗАКОН – нормативно правовой акт , принятый в особом порядке органом законодательной власти или референдумом, выражающий волю

Слайд 9ПОДЗАКОННЫЙ АКТ – нормативно правовой акт, изданный на основе и во

исполнение законов. Обладают меньшей юридической силой, чем законы, и базируются на них. Играют вспомогательную и детализирующую роль.

принимаются
в развитии закона

издаются на основе законов и должны им соответствовать

Виды подзаконных актов

Указы Президента РФ, содержащие нормы права;
Постановления Правительства РФ и распоряжения Председателя Правительства РФ;
Постановления Совета Федерации и Государственной Думы;
Нормативные акты, принятые органами государственной власти и управления субъектов РФ: постановления, распоряжения и другие;
Инструкции, правила, постановления, распоряжения министерств и ведомств.

ПОДЗАКОННЫЙ АКТ – нормативно правовой акт, изданный на основе и во исполнение законов. Обладают меньшей юридической силой,

Слайд 10ЮРИДИЧЕСКИЕ ПРЕЦЕДЕНТЫ – образцы поведения, действий в определенных ситуациях
СУДЕБНЫЕ
АДМИНИСТРАТИВНЫЕ
ОБЫЧАИ – сложившиеся

в обществе правила поведения, которые государство берет под свою защиту, придает им силу правовых норм
ЮРИДИЧЕСКИЕ ПРЕЦЕДЕНТЫ – образцы поведения, действий в определенных ситуацияхСУДЕБНЫЕАДМИНИСТРАТИВНЫЕОБЫЧАИ – сложившиеся в обществе правила поведения, которые государство

Слайд 11ИСТОЧНИКИ ПРАВА
ПРАВОВОЙ ОБЫЧАЙ
НОРМАТИВНЫЙ АКТ
СУДЕБНЫЙ ПРЕЦЕДЕНТ
МЕЖДУНАРОДНЫЙ ДОГОВОР
официальный письменный акт, изданный компетентным органом

или принятый всеми гражданами государства в форме референдума, который устанавливает, изменяет либо отменяет нормы права

правило поведения, которое сложилось исторически в силу его повторяемости в течение длительного времени, санкционированное государством в качестве общеобязательного

это решение суда (обычно это высшая судебная инстанция в стране) по конкретному делу, которое затем становится образцом, обязательным правилом для решения аналогичных дел в будущем

соглашение между государствами и другими субъектами международного права, устанавливающее для его участников международные права и обязанности

ИСТОЧНИКИ ПРАВАПРАВОВОЙ ОБЫЧАЙНОРМАТИВНЫЙ АКТСУДЕБНЫЙ ПРЕЦЕДЕНТМЕЖДУНАРОДНЫЙ ДОГОВОРофициальный письменный акт, изданный компетентным органом или принятый всеми гражданами государства в

Слайд 12ДОМАШНЕЕ ЗАДАНИЕ
§ 11 (читать)
Понятия и определения (выучить)
Схема «Отрасли права» (кратко разъяснить

каждую отрасль)
ДОМАШНЕЕ ЗАДАНИЕ§ 11 (читать)Понятия и определения (выучить)Схема «Отрасли права» (кратко разъяснить каждую отрасль)

Что такое shareslide.ru?

Это сайт презентаций, где можно хранить и обмениваться своими презентациями, докладами, проектами, шаблонами в формате PowerPoint с другими пользователями. Мы помогаем школьникам, студентам, учителям, преподавателям хранить и обмениваться учебными материалами.


Для правообладателей

Яндекс.Метрика

Обратная связь

Email: Нажмите что бы посмотреть