Презентация, доклад на тему Урок презентация Умножение рациональных чисел

Классная работаУмножение рациональных чисел

Слайд 1


Слайд 2Классная работа
Умножение рациональных чисел

Классная работаУмножение рациональных чисел

Слайд 3Умножение рациональных чисел
Вы знаете, что 7*3 = 7 + 7 +

7 = 21.
Представляя аналогично произведение (-7) * 3 в виде суммы равных слагаемых, найдём значение этого выражения:
(-7)* 3 = (-7)+ (-7)+ (-7) =-21.
Для положительных чисел выполняется переместительное свойство умножения
ab - bа.
Это свойство верно и для любых рациональных чисел. Поэтому (-7)* 3 = 3* (-7) = -21.
Умножение рациональных чиселВы знаете, что 7*3 = 7 + 7 + 7 = 21. Представляя аналогично произведение

Слайд 4Правило
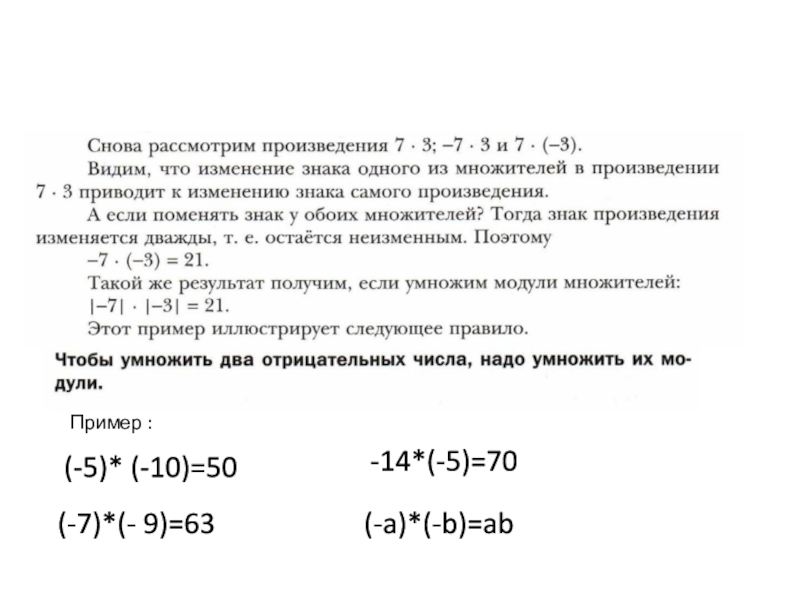
Пример :
(-5)* 10=-50
(-7)* 9=-63
14*(-5)=-70
a*(-b)=-ab

ПравилоПример :(-5)* 10=-50(-7)* 9=-6314*(-5)=-70a*(-b)=-ab

Слайд 5Пример :
(-5)* (-10)=50
(-7)*(- 9)=63
-14*(-5)=70
(-a)*(-b)=ab

Пример :(-5)* (-10)=50(-7)*(- 9)=63-14*(-5)=70(-a)*(-b)=ab

Слайд 6Еще пример

Еще пример

Слайд 7Умножение на (-1)
Пример :
5* (-1)=-5
(-1)*(-1)=1
-1*(-5)=5
(-1)*а = -a

Умножение на (-1)Пример :5* (-1)=-5(-1)*(-1)=1-1*(-5)=5(-1)*а = -a

Слайд 8Вывод
Если числа а и b имеют одинаковые знаки, то произведение ab

положительно. И наоборот, если произведение ab положительно, то числа а и b имеют одинаковые знаки.
Если числа а и b имеют разные знаки, то произведение ab отрицательно. И наоборот, если произведение ab отрицательно, то числа а и b имеют разные знаки.
Если хотя бы одно из чисел а или b равно нулю, то произведение ab равно нулю. И наоборот, если произведение ab равно нулю, то хотя бы одно из чисел а или b равно нулю.

ВыводЕсли числа а и b имеют одинаковые знаки, то произведение ab положительно. И наоборот, если произведение ab

Слайд 9Закрепление
№ 1024 (1–6),

Закрепление№ 1024 (1–6),

Слайд 10Физкультминутка
Быстро встали, улыбнулись,
Выше - руки подтянули.
Ну-ка плечи распрямите,
Поднимите, опустите.
Вправо, влево повернитесь,
Рук

коленями коснитесь.
Сели, встали, сели, встали,
И на месте побежали.
А потом тихонько встали
И на место тихо сели

ФизкультминуткаБыстро встали, улыбнулись,Выше - руки подтянули.Ну-ка плечи распрямите,Поднимите, опустите.Вправо, влево повернитесь,Рук коленями коснитесь.Сели, встали, сели, встали,И на

Слайд 11 вспомним Возведение в степень
А как возвести в степень отрицательные числа
Вывод

если возвести отрицательное число в четную степень то число получится положительное

Если возвести отрицательное число в НЕчетную степень то число получится отрицательное

вспомним Возведение в степеньА как возвести в степень отрицательные числаВывод если возвести отрицательное число в четную

Слайд 12Закрепление
№1026 (1, 3, 5),


№1028 (1–3)

Закрепление№1026 (1, 3, 5),№1028 (1–3)

Слайд 13Информация о домашнем задании
§ 37, вопросы 1–4,
№ 1025(1–4),
№1027,
№1029

(1–3)
Информация о домашнем задании§ 37, вопросы 1–4, № 1025(1–4), №1027, №1029 (1–3)

Что такое shareslide.ru?

Это сайт презентаций, где можно хранить и обмениваться своими презентациями, докладами, проектами, шаблонами в формате PowerPoint с другими пользователями. Мы помогаем школьникам, студентам, учителям, преподавателям хранить и обмениваться учебными материалами.


Для правообладателей

Яндекс.Метрика

Обратная связь

Email: Нажмите что бы посмотреть