Презентация, доклад на тему Признаки параллельности прямых

Цель урока Вспомнить, какие прямые называются параллельными. Какие пары углов образуют две прямые пересеченные третьей секущей Изучить признаки параллельности прямых

Слайд 1Признаки параллельности прямых
Открытый урок по геометрии в 7 классе, учителя математики

ГБОУ школы №212 Одабашян Марианны Степановны
Признаки параллельности прямыхОткрытый урок по геометрии в 7 классе, учителя математики ГБОУ школы №212 Одабашян Марианны Степановны

Слайд 2Цель урока

Вспомнить, какие прямые называются параллельными.
Какие пары

углов образуют две прямые пересеченные третьей секущей
Изучить признаки параллельности прямых
Цель урока  Вспомнить, какие прямые называются   параллельными. Какие пары углов образуют две прямые

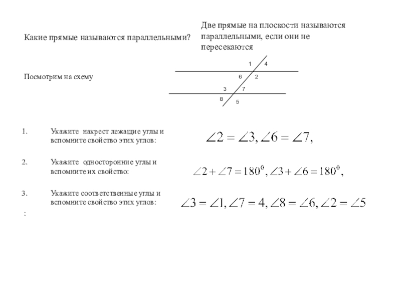
Слайд 3Какие прямые называются параллельными?
Посмотрим на схему




Укажите накрест лежащие углы и

вспомните свойство этих углов:

Укажите односторонние углы и вспомните их свойство:

Укажите соответственные углы и вспомните свойство этих углов:
:

1

2

3

4

5

6

7

8

Две прямые на плоскости называются параллельными, если они не пересекаются

Какие прямые называются параллельными? Посмотрим на схемуУкажите накрест лежащие углы и вспомните свойство этих углов:Укажите односторонние углы

Слайд 4Доказательство:
Пусть при пересечении двух прямых a и b секущей f накрест

лежащие углы равны:
Точка О является серединой отрезка АВ, проведем из этой точки перпендикуляр ОН к прямой а. На прямой b от точки В отложим отрезок ВН1, равный отрезку АН.
Треугольник ОНА и ОН1В равны по двум сторонам и углу между ними (АО=ОВ, АН=ВН1, и ), следовательно
Из равенства углов 3 и 4 следует, что точка Н1 лежит на продолжении прямой ОН. А из равенства углов 5 и 6 следует, что ∟6 – прямой (т.к. ∟5-прямой).
Таким образом прямые a и b перпендикулярны прямой НН1, поэтому параллельны.

Для доказательства параллельности прямых необходимо знать 3 признака:

Первый признак параллельности прямых
Если при пересечении двух прямых секущей накрест лежащие углы равны. То эти прямые параллельны


a

b

f

О

Н

Н1

В

А

1

2

3

4

5

6

Доказательство:Пусть при пересечении двух прямых a и b секущей f накрест лежащие углы равны:Точка О является серединой

Слайд 5Второй признак параллельности прямых
Если при пересечении двух прямых секущей соответственные углы

равны. То эти прямые параллельны.
Доказательство:
Пусть при пересечении двух прямых a и b секущей f соответственные углы равны:
Так как углы 2 и 3 вертикальные, то они равны ∟2=∟3, то ∟1 =∟2= ∟3, а ∟1= ∟3 накрест лежащие, Следовательно прямые a и b параллельны

Третий признак параллельности прямых
Если при пересечении двух прямых секущей сумма односторонних углов равна 1800, то эти прямые параллельны.
Доказательство:
Пусть при пересечении двух прямых a и b секущей f сумма односторонних углов ∟1+∟4=1800. Так как ∟3 и ∟4 смежные, то ∟3+∟4= 1800, из этих равенств следует, накрест лежащие углы 1 и 3 равны:∟1=∟3, а рас накрест лежащие углы равны, то прямые a и b параллельны.

a

b

f

1

2

3

4

Второй признак параллельности прямыхЕсли при пересечении двух прямых секущей соответственные углы равны. То эти прямые параллельны.Доказательство:Пусть при

Слайд 6
Задача
ΔАВС р/б
ВС основание ΔАВС
Доказать, что α ׀׀b
Так как ΔАВС равнобедренный с

основанием ВС, то ∟АСВ=∟АВС (по свойству равнобедренного треугольника). Следовательно ∟АСВ=∟СВα, а эти углы накрест лежащие. Таким образом α ׀׀b, что и требовалось доказать
ЗадачаΔАВС р/бВС основание ΔАВСДоказать, что α ׀׀bТак как ΔАВС равнобедренный с основанием ВС, то ∟АСВ=∟АВС (по свойству

Слайд 7Выполнить самостоятельно

3
4
Углы 3 и 4 односторонние ив сумме дают 1800, следовательно

α׀׀b

ΔАВС=ΔDCF(по 2м сторонам и углу между ними.) В равных треугольниках соответственные элементы равны, следовательно накрест лежащие углы равны:

Значит α׀׀b

Выполнить самостоятельно34Углы 3 и 4 односторонние ив сумме дают 1800, следовательно α׀׀bΔАВС=ΔDCF(по 2м сторонам и углу между

Слайд 8Подведение итогов урока
В чем заключается первый признак параллельных прямых?
В чем заключается

второй признак параллельных прямых?
В чем заключается третий признак параллельных прямых?
Подведение итогов урокаВ чем заключается первый признак параллельных прямых?В чем заключается второй признак параллельных прямых?В чем заключается

Слайд 9Математическое домино
L1 и L4
L2 и L5
L1 и L2
L3 и L2
L4 и

L3
Математическое доминоL1 и L4L2 и L5L1 и L2L3 и L2L4 и L3

Слайд 10Домашнее задание
Рабочая тетрадь № 88, 89,90,91

Домашнее заданиеРабочая тетрадь № 88, 89,90,91

Что такое shareslide.ru?

Это сайт презентаций, где можно хранить и обмениваться своими презентациями, докладами, проектами, шаблонами в формате PowerPoint с другими пользователями. Мы помогаем школьникам, студентам, учителям, преподавателям хранить и обмениваться учебными материалами.


Для правообладателей

Яндекс.Метрика

Обратная связь

Email: Нажмите что бы посмотреть