Презентация, доклад Решение систем линейных уравнений

Содержание

Решение систем линейных уравнений

Слайд 1Д
ЙНИК
ЧА
А






Д


ЗА
А

ДЙНИКЧААДЗАА

Слайд 2Решение систем линейных уравнений

Решение систем линейных уравнений

Слайд 3Уравнение

Уравнение

Слайд 4Методы решения:
1)Матричный метод решения.
2)Метод Крамера.
3) Метод Гаусса

Методы решения:1)Матричный метод решения.2)Метод Крамера.3) Метод Гаусса

Слайд 51)Матричный метод решения.
Запишем заданную систему в матричном виде:
АХ=В,
где А

– основная матрица коэффициентов системы;
Х – матрица-столбец неизвестных;
В – матрица-столбец свободных членов.
Если матрица А  невырожденная (det А=Δ≠0), то тогда с помощью операций над матрицами выразим неизвестную матрицу Х . Операция деления на множестве матриц заменена умножением на обратную матрицу, поэтому умножив последнее равенство на матрицу  слева:



1)Матричный метод решения.Запишем заданную систему в матричном виде: АХ=В, где А – основная матрица коэффициентов системы; Х

Слайд 61)Матричный метод решения.
Поэтому, чтобы найти неизвестную матрицу Х надо найти обратную матрицу к

матрице системы и умножить ее справа на вектор-столбец свободных коэффициентов.
1)Матричный метод решения.Поэтому, чтобы найти неизвестную матрицу Х надо найти обратную матрицу к матрице системы и умножить ее справа

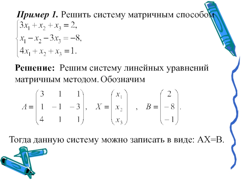
Слайд 7Пример 1. Решить систему матричным способом.


Решение: Решим систему линейных уравнений
матричным

методом. Обозначим

Тогда данную систему можно записать в виде: АХ=В.

Пример 1. Решить систему матричным способом.Решение: Решим систему линейных уравнений матричным методом. Обозначим Тогда данную систему можно

Слайд 8


Т.к. матрица невырожденная (Δ= – 2), то X = A-1B.

Т.к. матрица невырожденная (Δ= – 2), то X = A-1B.

Слайд 12Тогда A-1 =

Получим X = A-1B =


Ответ: х1 = –1,

х2 = 4, х3 = 1.
Тогда A-1 = Получим X = A-1B =Ответ: х1 = –1, х2 = 4, х3 = 1.

Слайд 132)Метод Крамера.
Метод Крамера (теорема Крамера) — способ решения квадратных СЛАУ с

ненулевым определителем основной матрицы.
Теорема Крамера. Если определитель матрицы квадратной системы не равен нулю, то система совместна и имеет единственное решение, которое находится по формулам Крамера:

где

- определитель матрицы системы, 

- определитель матрицы системы,

2)Метод Крамера.Метод Крамера (теорема Крамера) — способ решения квадратных СЛАУ с ненулевым определителем основной матрицы.Теорема Крамера. Если определитель

Слайд 14где вместо 
-го столбца стоит

столбец правых частей.

Пример 2. Решить систему по формулам Крамера.  


Решение: Решим систему по формулам Крамера.



где вместо -го столбца стоит         столбец правых частей.Пример 2. Решить

Слайд 15D 0, значит, система имеет

единственное решение.





D    0, значит, система имеет

Слайд 17


Ответ: x1 =  5, x2 =  -1, x3 =  1.

Ответ: x1 =  5, x2 =  -1, x3 =  1.

Слайд 183) Метод Гаусса
Метод Гаусса - Метод последовательного исключения неизвестных. Метод Гаусса

включает в себя прямой (приведение расширенной матрицы к ступенчатому виду, то есть получение нулей под главной диагональю) и обратный (получение нулей над главной диагональю расширенной матрицы) ходы. Прямой ход и называется методом Гаусса, обратный - методом Гаусса-Жордана, который отличается от первого только последовательностью исключения переменных.
3) Метод Гаусса Метод Гаусса - Метод последовательного исключения неизвестных. Метод Гаусса включает в себя прямой (приведение расширенной

Слайд 19Пример 3. Исследовать систему и решить ее методом Гаусса, если она

совместна


Решение: Дана неоднородная линейная система из 4-х уравнений с 4-мя неизвестными (m=n=4).
1) Определим, совместна или нет система (*). Вычисляем для этого ранги расширенной и основной матриц системы: Rg(A,B) и RgA.

Пример 3. Исследовать систему и решить ее методом Гаусса, если она совместнаРешение: Дана неоднородная линейная система из

Слайд 21(привели матрицу (A,B) к матрице ( ),


имеющую ступенчатую форму).
Итак, Rg(A, B) = Rg( ) = 4, RgA= Rg = 4 ⇒ RgA= Rg(A,B) = 4. Следовательно система (*) совместна. Т.к. Rg A= n (n = 4) ⇒ система имеет единственное решение.
Найдем все решения системы (*). Для этого перейдем
к следующей эквивалентной системе.




(привели матрицу (A,B) к матрице (     ), имеющую ступенчатую форму).Итак, Rg(A, B) =

Слайд 23
⇒ решение найдено верно.
 

⇒ решение найдено верно. 

Слайд 24е
А







Р

Н








В
СТВО
Н
РА
Е
Л

еАРНВСТВОНРАЕЛ

Слайд 25ЦА Ь
Т
Р=Т
Д
НА
ОДИН
1

Д

Р

ЦА  ЬТР=ТДНАОДИН1ДР

Слайд 26ТЬ
Е
А
ТЬ
Е
2
1,2

ДВ
НАД
ЦА
ПЛЯ

ТЬЕАТЬЕ21,2ДВНАДЦАПЛЯ

Слайд 27РТ
Ь
НА
ЦА
Р
Д
Д
Ь

Т
ПЯТ

РТЬНАЦАРДДЬТПЯТ

Слайд 28О
С
И
Л
Ч
О
СИЛАЧ
5,2,1,3,

ОСИЛЧОСИЛАЧ5,2,1,3,

Слайд 292,3,А
Д
Т
о
Т






С



А
ТОК
Д
ЕЛЬ
О
К
ЗА
Т
В
О
СТ

2,3,АДТоТСАТОКДЕЛЬОКЗАТВОСТ

Слайд 30Спасибо за внимание!

Спасибо за внимание!

Что такое shareslide.ru?

Это сайт презентаций, где можно хранить и обмениваться своими презентациями, докладами, проектами, шаблонами в формате PowerPoint с другими пользователями. Мы помогаем школьникам, студентам, учителям, преподавателям хранить и обмениваться учебными материалами.


Для правообладателей

Яндекс.Метрика

Обратная связь

Email: Нажмите что бы посмотреть