Презентация, доклад по математике по теме Первообразная функции

Содержание

Цель:

Слайд 1Математика
Автор презентации:Дегтярева МВ
Дата создания презентации:26.01.2016
Первообразная. Неопределенный интеграл и его свойства. Основные

табличные интегралы. Способы интегрирования.
МатематикаАвтор презентации:Дегтярева МВДата создания презентации:26.01.2016Первообразная. Неопределенный интеграл и его свойства. Основные табличные интегралы. Способы интегрирования.

Слайд 2Цель:

Цель:

Слайд 3Первообразная и неопределенный интеграл

Первообразная и неопределенный интеграл

Слайд 4Замечание 2: Если функция f(х) определена на промежутке Х и в

точке имеет разрыв в виде скачка,
то есть
, то функция f(x) не имеет первообразной на любом промежутке, содержащем точку .

Теорема 2: Если F(x) одна из первообразных функции f(x), на промежутке Х, то любая первообразная на этом промежутке имеет вид F(x)+C.

Определение: Множество всех первообразных функции f(x) называется неопределенным интегралом от функции f(x) на этом промежутке и обозначается

Замечание 2: Если функция f(х) определена на промежутке Х и в точке

Слайд 5Первообразная и неопределенный интеграл

Первообразная и неопределенный интеграл

Слайд 6Пример:
Решение. Данная функция может быть записана в виде:

Пример:Решение. Данная функция может быть записана в виде:

Слайд 7Определение: Множество всех первообразных функции f(x) называется неопределенным интегралом от функции

f(x) на этом промежутке и обозначается
Определение: Множество всех первообразных функции f(x) называется неопределенным интегралом от функции f(x) на этом промежутке и обозначается

Слайд 8Первообразная и неопределенный интеграл

Первообразная и неопределенный интеграл

Слайд 9Первообразная и неопределенный интеграл

Первообразная и неопределенный интеграл

Слайд 10Основные свойства неопределенного интеграла.

Основные свойства неопределенного интеграла.

Слайд 11Свойства интеграла, вытекающие из определения
Производная неопределенного интеграла равна подынтегральной

функции, а его дифференциал- подынтегральному выражению. Действительно:
Свойства интеграла, вытекающие из определения  Производная неопределенного интеграла равна подынтегральной функции, а его дифференциал- подынтегральному выражению.

Слайд 12Свойства интеграла, вытекающие из определения
Неопределенный интеграл от дифференциала непрерывно

дифференцируемой функции равен самой этой функции с точностью до постоянной:
3.
так как является первообразной для
Свойства интеграла, вытекающие из определения  Неопределенный интеграл от дифференциала непрерывно дифференцируемой функции равен самой этой функции

Слайд 13Свойства интеграла

Свойства интеграла

Слайд 14Таблица неопределенных интегралов

Таблица неопределенных интегралов

Слайд 15Таблица неопределенных интегралов

Таблица неопределенных интегралов

Слайд 16Свойства дифференциалов
При интегрировании удобно пользоваться свойствами:

Свойства дифференциалов  При интегрировании удобно пользоваться свойствами:

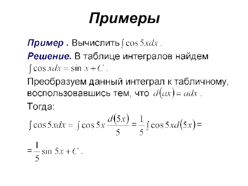
Слайд 17Примеры

Примеры

Слайд 18Примеры

Примеры

Слайд 19Независимость от вида переменной

Независимость от вида переменной

Слайд 20Пример
Вычислим

Пример  Вычислим

Слайд 21Методы интегрирования

Методы интегрирования

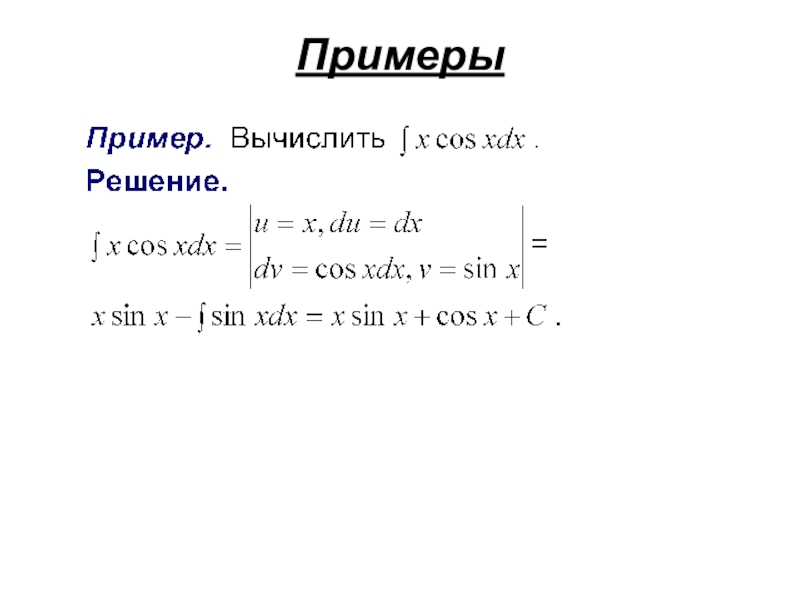
Слайд 22Интегрирование по частям

Интегрирование по частям

Слайд 23Примеры

Примеры

Слайд 24Примеры

Примеры

Слайд 25Метод замены переменной

Метод замены переменной

Слайд 26Интегрирование функций, содержащих квадратный трехчлен

Интегрирование функций, содержащих квадратный трехчлен

Слайд 27Пример

Пример

Слайд 28Пример
Найти

Пример  Найти

Слайд 29Источники информации:
Используемая литература:


Л.И.Звавич; А.Р. Рязановский; А.М.Поташник «Сборник задач по алгебре и

математическому анализу для 10-11 классов» (учебное пособие для учащихся школ и классов с углубленным изучением математики.Москва Новая школа, 1996.
Н.Я. Виленкин; О.С. Ивашев-Мусатов; С.И. Шварцбург «Алгебра и математический анализ для 10 классов». М.:Просвещение, 1995.
Н.Я. Виленкин; О.С. Ивашев-Мусатов; С.И. Шварцбург «Алгебра и математический анализ для 11 классов». М.:Просвещение, 1995.

Источники информации:Используемая литература:Л.И.Звавич; А.Р. Рязановский; А.М.Поташник «Сборник задач по алгебре и математическому анализу для 10-11 классов» (учебное

Что такое shareslide.ru?

Это сайт презентаций, где можно хранить и обмениваться своими презентациями, докладами, проектами, шаблонами в формате PowerPoint с другими пользователями. Мы помогаем школьникам, студентам, учителям, преподавателям хранить и обмениваться учебными материалами.


Для правообладателей

Яндекс.Метрика

Обратная связь

Email: Нажмите что бы посмотреть