Презентация, доклад по математике на тему Неопределенный интеграл

Содержание

Неопределенный интегралНеопределенный интеграл и его свойстваТаблица основных интеграловОсновные методы интегрирования

Слайд 1Математика
Неопределенный интеграл

МатематикаНеопределенный интеграл

Слайд 2Неопределенный интеграл
Неопределенный интеграл и его свойства
Таблица основных интегралов
Основные методы интегрирования

Неопределенный интегралНеопределенный интеграл и его свойстваТаблица основных интеграловОсновные методы интегрирования

Слайд 3Определение неопределенного интеграла
Функция F(x) называется первообразной функции f(x) на интервале (а;

b), если для любого х € (а; b) выполняется равенство F’(x) = f(x) (или dF(x) = f(x) dx).
Множество всех первообразных функций F(x) + С для f(x) называется неопределенным интегралом от функции f(x) и обозначается символом

Таким образом, по определению
Определение неопределенного интегралаФункция F(x) называется первообразной функции f(x) на интервале (а; b), если для любого х €

Слайд 4Свойства неопределенного интеграла

Свойства неопределенного интеграла

Слайд 5Свойства неопределенного интеграла
Неопределенный интеграл от дифференциала некоторой функция равен сумме этой

функции и произвольной постоянной:
Свойства неопределенного интегралаНеопределенный интеграл от дифференциала некоторой функция равен сумме этой функции и произвольной постоянной:

Слайд 6Свойства неопределенного интеграла
Постоянный множитель можно выносить за знак интеграла:

Свойства неопределенного интегралаПостоянный множитель можно выносить за знак интеграла:

Слайд 7Свойства неопределенного интеграла
Неопределенный интеграл от алгебраической суммы конечного числа непрерывных функций

равен алгебраической сумме интегралов от слагаемых функций:
Свойства неопределенного интегралаНеопределенный интеграл от алгебраической суммы конечного числа непрерывных функций равен алгебраической сумме интегралов от слагаемых

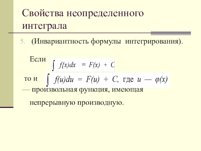
Слайд 8Свойства неопределенного интеграла
(Инвариантность формулы интегрирования). Если
то и
— произвольная

функция, имеющая непрерывную производную.


Свойства неопределенного интеграла (Инвариантность формулы интегрирования). Если то и — произвольная функция, имеющая непрерывную производную.

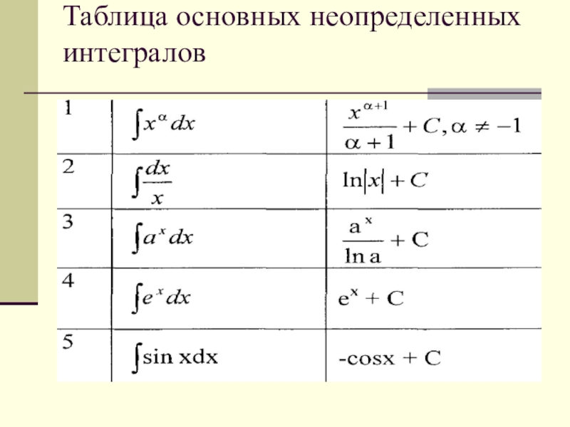
Слайд 9Таблица основных неопределенных интегралов

Таблица основных неопределенных интегралов

Слайд 10Таблица основных неопределенных интегралов

Таблица основных неопределенных интегралов

Слайд 11Таблица основных неопределенных интегралов

Таблица основных неопределенных интегралов

Слайд 12Таблица основных неопределенных интегралов

Таблица основных неопределенных интегралов

Слайд 13Основные методы интегрирования. Метод интегрирования подстановкой (заменой переменной)
Пусть требуется вычислить интеграл f(x)

dx. Сделаем подстановку x = ϕ(t), где ϕ(t) – функция, имеющая непрерывную производную. Тогда dx = ϕ'(t)dt и на основании свойства инвариантности формулы интегрирования неопределенного интеграла получаем формулу интегрирования подстановкой

Основные методы интегрирования. Метод интегрирования подстановкой (заменой переменной)Пусть требуется вычислить интеграл f(x) dx. Сделаем подстановку x =

Слайд 14Основные методы интегрирования. Метод интегрирования по частям.
Пусть u = u(x), v =

v(x) – функции, имеющие непрерывные производные. Тогда
d(uv) = udv + vdu.
Интегрируя это равенство, получим формулу интегрирования по частям:

Основные методы интегрирования. Метод интегрирования по частям.Пусть u = u(x), v = v(x) – функции, имеющие непрерывные

Что такое shareslide.ru?

Это сайт презентаций, где можно хранить и обмениваться своими презентациями, докладами, проектами, шаблонами в формате PowerPoint с другими пользователями. Мы помогаем школьникам, студентам, учителям, преподавателям хранить и обмениваться учебными материалами.


Для правообладателей

Яндекс.Метрика

Обратная связь

Email: Нажмите что бы посмотреть