Презентация, доклад по математике на тему Квадратные уравнения (8 класс)

Содержание

План урока:Введение понятия квадратного уравнения;Определение квадратного уравнения, его коэффициенты;Решение квадратных уравнений различными методами;Дискриминант. Формула корней квадратного уравнения;Алгоритм (общий) решения квадратных уравнений;Неполное квадратное уравнение, его определение, виды; Алгоритмы решения неполных квадратных уравнений;Ведение понятия приведенного квадратного уравнения;Определение приведенного

Слайд 1Квадратные уравнения
Урок изучения нового материала
Выполнили студентки 1 курса 3 группы ФМФ

Грищенкова В. и Татарова А. 2012г.
Квадратные уравненияУрок изучения нового материалаВыполнили студентки 1 курса 3 группы ФМФ Грищенкова В. и Татарова А. 2012г.

Слайд 2План урока:
Введение понятия квадратного уравнения;
Определение квадратного уравнения, его коэффициенты;
Решение квадратных уравнений

различными методами;
Дискриминант. Формула корней квадратного уравнения;
Алгоритм (общий) решения квадратных уравнений;
Неполное квадратное уравнение, его определение, виды;
Алгоритмы решения неполных квадратных уравнений;
Ведение понятия приведенного квадратного уравнения;
Определение приведенного квадратного уравнения;
Теорема Виета и обратная теореме Виета;




План урока:Введение понятия квадратного уравнения;Определение квадратного уравнения, его коэффициенты;Решение квадратных уравнений различными методами;Дискриминант. Формула корней квадратного уравнения;Алгоритм

Слайд 3Дан список уравнений. Как вы думаете, какое из уравнений лишнее? Почему?








Ответ:



Дан список уравнений. Как вы думаете, какое из уравнений лишнее? Почему?Ответ:

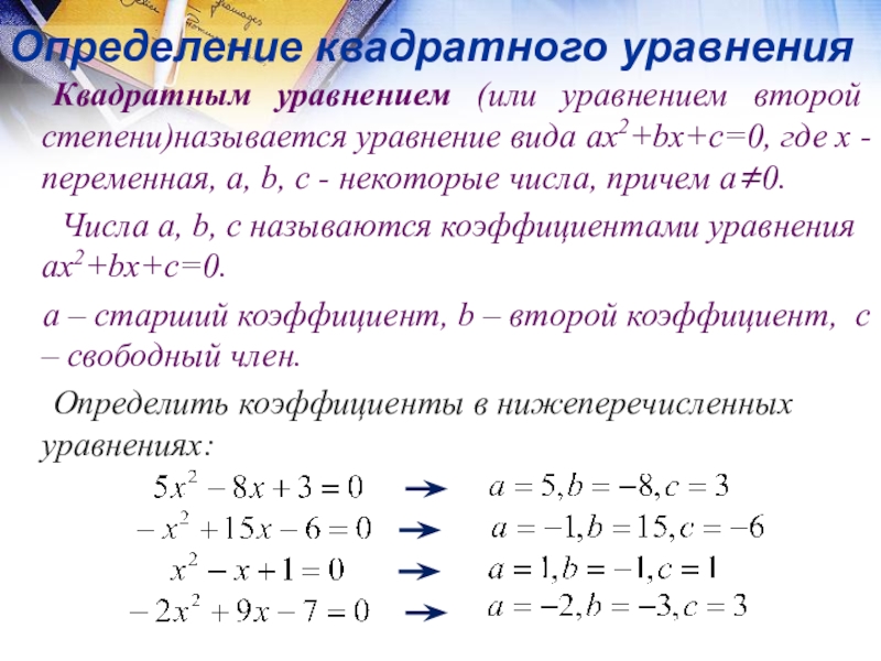
Слайд 4Определение квадратного уравнения
Квадратным уравнением (или уравнением второй степени)называется уравнение вида ax2+bx+c=0,

где x - переменная, a, b, c - некоторые числа, причем a≠0.
Числа a, b, c называются коэффициентами уравнения ax2+bx+c=0.
a – старший коэффициент, b – второй коэффициент, c – свободный член.
Определить коэффициенты в нижеперечисленных уравнениях:

Определение квадратного уравнения	Квадратным уравнением (или уравнением второй степени)называется уравнение вида ax2+bx+c=0, где x - переменная, a, b,

Слайд 5Решение квадратных уравнений различными методами:
1) Метод использования формул сокращенного умножения;
2) Метод

выделения полного квадрата.
использование метода выделения полного квадрата

использование формулы сокращенного умножения – формулы разности квадратов
Решение квадратных уравнений различными методами:1) Метод использования формул сокращенного умножения;2) Метод выделения полного квадрата. использование метода выделения

Слайд 6Дискриминант. Формула корней квадратного уравнения.
Дискриминантом квадратного уравнения ax2+bx+c=0 называется число D

= b2 − 4ac.
Знак дискриминанта определяет количество корней квадратного уравнения:
Если D < 0, то уравнение не имеет действительных корней;
Если D = 0, то уравнение имеет один корень (или равные корни, то есть совпадающие);
Если D > 0, то уравнение имеет два корня.
Формулы корней квадратного уравнения:


Дискриминант. Формула корней квадратного уравнения.	Дискриминантом квадратного уравнения ax2+bx+c=0 называется число D = b2 − 4ac.	Знак дискриминанта определяет

Слайд 7Вычислить по формуле

корни квадратного уравнения

Решение:

Вычислить по формуле             корни квадратного

Слайд 8Алгоритм решения квадратного уравнения:
вычислить дискриминант уравнения;
сравнить дискриминант с нулем;
если D>0 вычислить

корни уравнения по формуле
и записать
ответ;
если D=0 вычислить корни уравнения по формуле
и записать ответ;

5) если D<0, то записать ответ «Нет корней».

Решить квадратное уравнение, используя алгоритм:


1)


2) D=25>0;

3)




Алгоритм решения квадратного уравнения:вычислить дискриминант уравнения;сравнить дискриминант с нулем;если D>0 вычислить корни уравнения по формуле

Слайд 9Алгоритм решения:
1) Перенести свободный член в правую часть:

;
2) Разделить обе части уравнения на a: ;

3) Если , то уравнение

имеет два корня:

4) Если , то уравнение
корней не имеет.
Вывод: уравнение имеет либо 2 корня, либо не имеет корней.

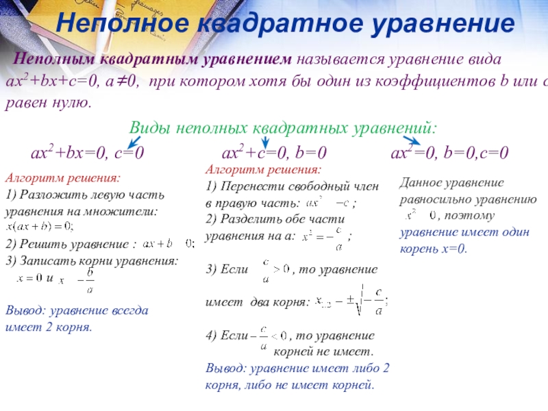
Неполное квадратное уравнение

Неполным квадратным уравнением называется уравнение вида ax2+bx+c=0, a≠0, при котором хотя бы один из коэффициентов b или c равен нулю.
Виды неполных квадратных уравнений:
ax2+bx=0, c=0 ax2+c=0, b=0 ax2=0, b=0,c=0

Данное уравнение равносильно уравнению
, поэтому уравнение имеет один корень x=0.

Алгоритм решения:
1) Разложить левую часть
уравнения на множители:

2) Решить уравнение :
3) Записать корни уравнения:
и

Вывод: уравнение всегда имеет 2 корня.

Алгоритм решения:1) Перенести свободный член  в правую часть:        ;2)

Слайд 10Примеры решения неполных квадратных уравнений:

Примеры решения неполных квадратных уравнений:

Слайд 11Как вы думаете, какое из уравнений этой группы лишнее? Почему?

Как вы думаете, какое из уравнений этой группы лишнее? Почему?

Слайд 12Приведенное квадратное уравнение
Приведенным квадратным уравнением называется уравнение вида x2+px+q=0. В таком

уравнении старший коэффициент а=1.
Всякое квадратное уравнение вида ax2+bx+c=0 делением обеих его частей на старший коэффициент a≠0 можно привести к виду x2+px+q=0.

Разделили обе
части уравнения на -9.

Приведенное квадратное уравнение	Приведенным квадратным уравнением называется уравнение вида x2+px+q=0. В таком уравнении старший коэффициент а=1.	Всякое квадратное уравнение

Слайд 13Преобразуйте квадратное уравнение в приведенное:
Разделим обе части уравнения на 3:

Разделим обе

части уравнения на -4:

Разделим обе части уравнения на 2:

Разделим обе части уравнения на – ¾:

Преобразуйте квадратное уравнение в приведенное:Разделим обе части уравнения на 3:Разделим обе части уравнения на -4:Разделим обе части

Слайд 14Корни приведенного квадратного уравнения x2+px+q=0:
Для нахождения корней приведенного
квадратного уравнения воспользуемся

общей формулой

В уравнении x2+px+q=0 a=1, b=p, c=q, значит (*) примет вид:

Данной формулой удобно пользоваться, когда p – четное число.


Корни приведенного квадратного уравнения x2+px+q=0:	Для нахождения корней приведенного 	квадратного уравнения воспользуемся общей формулой

Слайд 15Теорема Виета
Для приведенного квадратного уравнения x2+px+q=0 при D>0 и при D=0

справедлива теорема:
ТЕОРЕМА ВИЕТА: Сумма корней приведенного квадратного уравнения равна второму коэффициенту, взятому с противоположным знаком, а произведение равно свободному члену.
Пусть - корни уравнения x2+px+q=0 . Тогда


Пример: Найти корни уравнения, используя теорему Виета.
Подбором , нетрудно
догадаться
Теорема Виета	Для приведенного квадратного уравнения x2+px+q=0 при D>0 и при D=0 справедлива теорема:	ТЕОРЕМА ВИЕТА: Сумма корней приведенного

Слайд 16Теорема, обратная теореме Виета
Теорема: Если числа m и n таковы, что

их сумма равна –p, а произведение равно q, то эти числа являются корнями уравнения x2+px+q=0.
Пример. Решить уравнение x2+3x-40=0 и выполнить проверку по теореме, обратной теореме Виета.
Решение:
1) x2+3x-40=0 2) покажем, что корни уравнения найдены верно,
D= 32+4∙10=169 используя теорему, обратную теореме Виета
p=3, q=-40.


-8+5=-3 – верно
-8 ∙5=-40 – верно.
Значит, - корни уравнения x2+3x-40=0.

Теорема, обратная теореме Виета	Теорема: Если числа m и n таковы, что их сумма равна –p, а произведение

Слайд 17Спасибо за урок!

Спасибо  за урок!

Что такое shareslide.ru?

Это сайт презентаций, где можно хранить и обмениваться своими презентациями, докладами, проектами, шаблонами в формате PowerPoint с другими пользователями. Мы помогаем школьникам, студентам, учителям, преподавателям хранить и обмениваться учебными материалами.


Для правообладателей

Яндекс.Метрика

Обратная связь

Email: Нажмите что бы посмотреть