Презентация, доклад на тему Квадрат теңдеу 8 сынып

Содержание

Сабақтан қалмай, сапалы да,саналы білім алу

Слайд 1Сабақ тақырыбы:
Квадрат теңдеу
түбірлерінің формуласы.
Алгебра. 8 сынып.

Сабақ тақырыбы:Квадрат теңдеу түбірлерінің формуласы.Алгебра. 8 сынып.

Слайд 2
Сабақтан
қалмай,
сапалы да,
саналы
білім алу

Сабақтан қалмай, сапалы да,саналы білім алу

Слайд 3Сабақ мақсаты:

Біліктілік: Квадраттық теңдеулерді формула көмегімен шығаруды үйрету, толымсыз квадраттық теңдеулер

туралы алған білімдерін бекіту.

Дамытушылық: Оқушылардың ақыл-ойын дамыту, ойлау қабілетін жетілдіру, есеп шығарудың жаңа түрлерін меңгерту және ойдан ой туындатуға, әр сөзді, айтылған ойды дәлелдеуге үйрету.

Тәрбиелік: Оқушылардың алгебра пәніне қызығушылығын арттыру, оқушыларды алғырлыққа, шапшаңдыққа тәрбиелеу.
Сабақ мақсаты:Біліктілік: Квадраттық теңдеулерді формула көмегімен шығаруды үйрету, толымсыз квадраттық теңдеулер туралы алған білімдерін бекіту.Дамытушылық: Оқушылардың ақыл-ойын

Слайд 4
















Сабақтың барысы

Сабақтың барысы

Слайд 5Қайталау сұрақтары

Қандай теңдеуді квадраттық теңдеу деп атайды?

2. Квадраттық теңдеудегі a, b,

c сандары қалай аталады?

3. Қандай теңдеуді толымсыз квадраттық теңдеу деп атайды?

4. Толымсыз квадраттық теңдеудің әр түрінің неше түбірі бар болады?





Қайталау сұрақтарыҚандай теңдеуді квадраттық теңдеу деп атайды?2. Квадраттық теңдеудегі a, b, c сандары қалай аталады?3. Қандай теңдеуді

Слайд 6Толымсыз квадраттық теңдеулердің түрлері



Толымсыз квадраттық теңдеулердің түрлері

Слайд 9

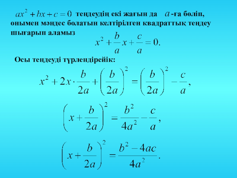
теңдеудің екі жағын да -ға бөліп, онымен мәндес болатын келтірілген квадраттық теңдеу шығарып аламыз

Осы теңдеуді түрлендірейік:


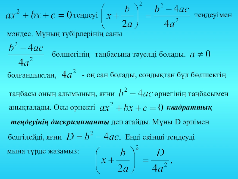
Слайд 10теңдеуі
теңдеуімен
мәндес. Мұның түбірлерінің саны
бөлшегінің
таңбасына тәуелді болады.


болғандықтан,

- оң сан болады, сондықтан бұл бөлшектің

таңбасы оның алымының, яғни өрнегінің таңбасымен
анықталады. Осы өрнекті квадраттық

теңдеуінің дискриминанты деп атайды. Мұны D әрпімен

белгілейді, яғни Енді екінші теңдеуді

мына түрде жазамыз:

теңдеуі  теңдеуімен мәндес. Мұның түбірлерінің саны бөлшегініңтаңбасына тәуелді болады. болғандықтан, - оң сан болады, сондықтан бұл

Слайд 11 -ға тәуелді мүмкін болатын әр түрлі жағдайларды

қарастырайық.

Енді

1. Егер

болса, онда

-ға тәуелді мүмкін болатын әр түрлі жағдайларды қарастырайық.   Енді 1. Егер

Слайд 12Сонымен, бұл жағдайда

теңдеуінің екі түбірі болады:

Қысқаша былай жазуға болады:

мұны квадраттық теңдеудің түбірлерінің формуласы деп атайды.

мұндағы

Сонымен, бұл жағдайда

Слайд 132. Егер болса,

онда

Бұдан

Бұл жерде теңдеудің бір түбірі болады


2. Егер         болса, онда БұданБұл жерде

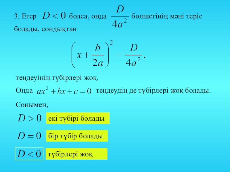
Слайд 143. Егер болса,

онда бөлшегінің мәні теріс
болады, сондықтан

теңдеуінің түбірлері жоқ.
Онда теңдеудің де түбірлері жоқ болады.

Сонымен,

екі түбірі болады

бір түбір болады

түбірлері жоқ

3. Егер         болса, онда

Слайд 151-мысал

1-мысал

Слайд 162-мысал

2-мысал

Слайд 173-мысал
Жауабы: түбірлері жоқ.

3-мысалЖауабы:  түбірлері жоқ.

Слайд 18
Есеп №1.

Есеп №1.

Слайд 19Есеп №2.
Түбірлер
саны

Есеп №2.Түбірлерсаны

Слайд 20Деңгейлік тапсырмалар
С
үшмүшесі 1-ге тең мән қабылдайды.
В
В
А
х-тің қандай мәндерінде
көпмүшелерінің мәндері

тең болады.

және

Деңгейлік тапсырмаларС үшмүшесі 1-ге тең мән қабылдайды.ВВ Ах-тің қандай мәндеріндекөпмүшелерінің мәндері тең болады.және

Слайд 21Тест тапсырмалары
1. Теңдеуді шешіңіз:
2. Теңдеуді шешіңіз:
3. Теңдеуді шешіңіз:
4. Теңдеуді шешіңіз:
5. Теңдеуді

шешіңіз:

6. Теңдеуді шешіңіз:

Тест тапсырмалары1. Теңдеуді шешіңіз:2. Теңдеуді шешіңіз:3. Теңдеуді шешіңіз:4. Теңдеуді шешіңіз:5. Теңдеуді шешіңіз:6. Теңдеуді шешіңіз:

Слайд 22Тест тапсырмалары
1. Теңдеуді шешіңіз:
2. Теңдеуді шешіңіз:
3. Теңдеуді шешіңіз:
4. Теңдеуді шешіңіз:
5. Теңдеуді

шешіңіз:

6. Теңдеуді шешіңіз:

Тест тапсырмалары1. Теңдеуді шешіңіз:2. Теңдеуді шешіңіз:3. Теңдеуді шешіңіз:4. Теңдеуді шешіңіз:5. Теңдеуді шешіңіз:6. Теңдеуді шешіңіз:

Слайд 23Барлық рационал және иррационал сандардан тұратын сандар жиыны.

не болып табылады?
функциясының графигі.
түріндегі квадрат теңдеу қалай аталады?
формуласымен не табылады?

Сөзжұмбақты шешу

Барлық рационал және иррационал сандардан тұратын сандар жиыны.

Слайд 24Үйге тапсырма:
№260, №261.

Ш ы ғ у

Үйге тапсырма:№260,  №261.Ш ы ғ у

Слайд 25
түріндегі теңдеуді квадрат теңдеу деп атайды.
Мұнда a, b және с

– берілген сандар,
ал х – айнымалы.

Анықтама.


түріндегі теңдеуді квадрат теңдеу деп атайды. Мұнда a, b және с – берілген сандар, ал х –

Слайд 26
Мұнда а – квадрат теңдеудің бірінші коэффициенті, b – екінші коэффициенті,

ал с - бос мүше деп аталады.


Мұнда а – квадрат теңдеудің бірінші коэффициенті, b – екінші коэффициенті, ал с - бос мүше деп

Слайд 27

Квадрат теңдеулердің дербес жағдайларында b немесе с, немесе екеуі бірдей нөлге

тең болуы мүмкін.

Бұларды толымсыз квадрат теңдеулер деп атайды.

Квадрат теңдеулердің дербес жағдайларында b немесе с, немесе екеуі бірдей нөлге тең болуы мүмкін.Бұларды толымсыз квадрат теңдеулер

Слайд 28

екі түбірі бар, олардың біреуі нөлге тең.
екі түбірі бар немесе шешімі

жоқ

бір түбірі бар

екі түбірі бар, олардың біреуі нөлге тең.екі түбірі бар немесе шешімі жоқбір түбірі бар

Слайд 29Назарларыңызға рахмет!

Назарларыңызға рахмет!

Что такое shareslide.ru?

Это сайт презентаций, где можно хранить и обмениваться своими презентациями, докладами, проектами, шаблонами в формате PowerPoint с другими пользователями. Мы помогаем школьникам, студентам, учителям, преподавателям хранить и обмениваться учебными материалами.


Для правообладателей

Яндекс.Метрика

Обратная связь

Email: Нажмите что бы посмотреть