Презентация, доклад на тему Исследовательская работа Диофантовые уравнения

Рассмотрим уравнения 8x-5y=13, 10а+b=2ab, x2 + y2 = z, то есть уравнения, содержащие более одного переменного. Такие уравнения называют неопределенными или диофантовыми.Названы так эти уравнения по имени греческого математика Диофанта, жившего примерно в середине

Слайд 1

Направление: Математика
 
 
 
 

Бабочиев Казбек, Кокоев Вадим
 


СОШ №50, 7 класс, Владикавказ
 2010год

VII Республиканский конкурс

молодых исследователей «СТУПЕНЬ В НАУКУ»  



Линейные диофантовые уравнения
с двумя переменными
 

Направление: Математика    Бабочиев Казбек, Кокоев Вадим СОШ №50, 7 класс, Владикавказ 2010годVII Республиканский конкурс  молодых исследователей  «СТУПЕНЬ В

Слайд 2 Рассмотрим уравнения 8x-5y=13, 10а+b=2ab, x2 + y2 = z,

то есть уравнения, содержащие более одного переменного. Такие уравнения называют неопределенными или диофантовыми.
Названы так эти уравнения по имени греческого математика Диофанта, жившего примерно в середине III в. н. э.
В своей книге “Арифметика”, которая, кстати, сохранилась до наших дней, и её можно найти в русском переводе в библиотеке, Диофант описал 189 задач на составление и решение таких уравнений.
К диофантовым уравнениям приводят задачи, по смыслу которых неизвестные значения величин могут быть только целыми числами. Например,
“Сколько существует способов составления отрезка длиной 1м из отрезков длиной 7см и 12см?”
или
“Можно ли отвесить 28г некоторого вещества на чашечных весах, имея только четыре гири по 3г и семь гирь по 5г?”
С древних времён накопилось много способов решения конкретных диофантовых уравнений, однако, только в XX веке появились общие приёмы их исследования.

§1. Историческая справка

Рассмотрим уравнения 8x-5y=13, 10а+b=2ab, x2 + y2 = z, то есть уравнения, содержащие более одного

Слайд 3Первый по-настоящему серьезный шаг в этом направлении сделал замечательный александрийский ученый

Диофант. Известные нам факты его биографии исчерпываются таким стихотворением-загадкой, по преданию выгравированным на его надгробии:
Путник! Здесь прах погребен Диофанта,
И числа поведать могут, о чудо, сколь долг был век его жизни.
Часть шестую его представляло счастливое детство.
Двенадцатая часть протекла еще жизни —
Пухом покрылся тогда подбородок.
Седьмую в бездетном браке провел Диофант.
Прошло пятилетье.
Он был осчастливлен рожденьем прекрасного первенца сына,
Коему рок половину лишь жизни счастливой и светлой
Дал на земле по сравненью с отцом.
И в печали глубокой старец земного удела конец воспринял,
Переживши года четыре с тех пор, как сына лишился.
Скажи, скольких лет жизни достигнув,
Смерть воспринял Диофант?
Составив уравнение и решив его, можно узнать « сколь долг был век его жизни» и не только..

откуда х = 84.
Диофант женился в 21 год, стал отцом на 38 году, потерял сына на 80 и умер, прожив 84 года.
Первый по-настоящему серьезный шаг в этом направлении сделал замечательный александрийский ученый Диофант. Известные нам факты его биографии

Слайд 4 Во времена Диофанта языком науки

был греческий. Но греки еще не знали цифр и обозначали числа при помощи букв своего алфавита. Первые девять букв:
α (альфа), β (бета), γ (гамма), ... обозначали числа от 1 до 9;
следующие девять:
ι (йота), κ (каппа), ... обозначали числа от 10 до 90;
наконец, следующие девять:
ρ (ро), σ (сигма), ... обозначали числа от 100 до 900.
Чтобы не ошибиться и не принять число за слово, над буквами, обозначающими число, ставилась черточка. Букв в алфавите было 28, одна из них была особой — она обозначалась ς (сигма концевая), ставилась только в конце слов и числового значения не имела.
Вот ею Диофант и стал обозначать первую степень неизвестного, мы обычно обозначаем ее буквой х.
Диофант придумал знак и для вычитания — им служила буква ψ (пси), только перевернутая, укороченная.А без знака сложения Диофант обходился довольно просто — слагаемые записывал рядом друг с другом.
Придумал Диофант и два основных приема решения уравнений — перенос неизвестных в одну сторону уравнения и приведение подобных членов.
В средневековой Европе мысли Диофанта получили большое распространение и развитие. В XVII—XVIII вв. буквами для обозначения неизвестных (переменных) стали пользоваться уже все математики.

Во времена Диофанта языком науки был греческий. Но греки еще не

Слайд 5 Общий вид линейного диофантова уравнения:

В частности, линейное

диофантово уравнение с двумя неизвестными имеет вид:
ax + by =c.
Задача 1. Решите в целых числах уравнение 27x - 9y =15.
 Решение.
Легко заметить, что разделив обе части уравнения на 3 и разложив левую часть на множители, получим уравнение, равносильное данному:
3(3x – y) =5.
Так как левая часть уравнения делится на 3, а правая – нет, то уравнение не имеет решений в целых числах.
Ответ: нет решений.

§2. Линейные диофантовые уравнения с двумя переменными

Общий вид линейного диофантова уравнения: В частности, линейное диофантово уравнение с двумя неизвестными имеет

Слайд 6 Мы могли не начинать решать задачу,

если бы воспользовались теоремой:
Если c не делится нацело на НОД(a,b),то уравнение ax + by =c
не разрешимо в целых числах.
В самом деле, в данном случае НОД(27,9) = 9, но 15 не кратно 9, а значит, задача не имеет решений в целых числах.
Задача 2.Можно ли разместить 718 человек в 4-х и 8–ми местных каютах, так что бы в каютах не было свободных мест?
Решение:
Пусть 4-х местных кают – х, а 8-ми местных – у, тогда 4х + 8у = 718.
НОД(4,8) = 4, но 718 не делится на 4 без остатка, то есть нельзя.
Оказывается, все просто, если знать соответствующую теорему.
Ответ: нельзя.
Задача3.Найдите все целые положительные значения x, y, удовлетворя-ющие уравнению 5x + 7y =112.
Решение.
НОД(5,7) = 1, и число 112 кратно 1, поэтому задача имеет решение.

Мы могли не начинать решать задачу, если бы воспользовались теоремой:Если c не

Слайд 7Так как x > 0, то 5x = 112- 7y >

0, то есть 7y < 112, y < , y < 16.
Выразим из уравнения из уравнения x:

x= = = 22 – y + .

Так как x - целое число, то 2 - 2y делится на 5, то есть 2(1 – y) делится на 5, но 2 и 5 взаимно простые числа. Следовательно, 1 – y делится на 5, поэтому y при делении на 5 даёт в остатке 1.
Таких чисел, которые меньше 16 и дают при делении на 5 остаток 1, всего три: 1; 6; 11:
если y=1 , то x= 21;
если y=6 , то x= 14;
если y=11 , то x= 7.
Ответ: (21;1); (14;6); (7;11).




Так как x > 0, то 5x = 112- 7y > 0, то есть 7y < 112,

Слайд 8 Рассмотрим еще один

способ решения данной задачи.
Предположим, что нам удалось угадать одно решение данного уравнения. Например, (7;11). А можно ли, найдя одно решение простым подбором, записать все остальные решения? Оказывается, можно! Если пара чисел (7;11) является решением уравнения, то она обращает уравнение в верное числовое равенство. Запишем его:
5·7 + 7·11 = 112.
Теперь из уравнения 5x + 7y =112 вычтем 5·7 + 7·11 = 112 и получим:
5(x- 7) + 7(y- 11) =0, или x- 7 = .
 
Из этого равенства видно, что x-7 будет целым, если делится на 5, т.е 11-y=5n, где n .
Подставляя вместо 11-y в числитель дроби выражение 5n, получим
x- 7 = 7n,
или
x=7+7n.
Тем самым, все целые решения уравнения 5x + 7y =112 можно записать в виде:
(7+7n;11-5n), где n .

Рассмотрим еще один способ решения данной задачи.

Слайд 9{


Таким образом,





Из последнего равенства имеем:n=0;1;2. Осталось найти x и y.
При решении диофантовых уравнений таким способом могут возникнуть трудности с подбором решений, т.к., если коэффициенты при переменных не малы по модулю, то на нахождение одного решения подбором может понадобиться много времени. Возникает вопрос: “Можно ли найти другой общий метод решения линейных диофантовых уравнений?” Оказывается, можно! Такой общий метод известен с очень давних пор, и в Индии его называли методом рассеивания.
Познакомимся с этим методом, решив задачу.
Например, чтобы угадать число и месяц рождения вашего собеседника, Вам достаточно узнать у него сумму, получаемую от сложения двух произведений: даты дня рождения на 12 и номера месяца на 31.


{     Таким образом,    Из последнего равенства имеем:n=0;1;2. Осталось найти x

Слайд 10Задача 4. Пусть, например, сумма произведений даты дня рождения на 12

и номера месяца на 31 равна 67. Найдем дату (число и месяц) рождения.
Решение.
Составим неопределённое уравнение по условию задачи:
12x+31y=67, где 1≤x≤31, 1≤y≤12, x, y .

Решим его так называемым методом рассеивания. Выразим из уравнения x - переменную, имеющую меньший по модулю коэффициент, получим
x= ,

x= = 5 - 3y + .

Легко видеть, что x является натуральным числом, если
выражение является натуральным числом, например k1, т.е.

k1 = .



Задача 4. Пусть, например, сумма произведений даты дня рождения на 12 и номера месяца на 31 равна

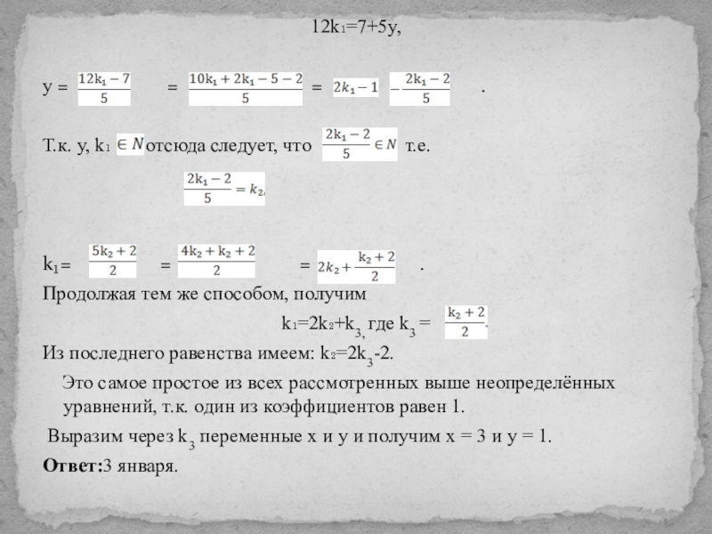
Слайд 1112k₁=7+5y,

y =

= = .

Т.к. y, k₁ отсюда следует, что т.е.



k₁= = = .
Продолжая тем же способом, получим
k₁=2k₂+k3, где k3 =
Из последнего равенства имеем: k₂=2k3-2.
Это самое простое из всех рассмотренных выше неопределённых уравнений, т.к. один из коэффициентов равен 1.
Выразим через k3 переменные x и y и получим x = 3 и y = 1.
Ответ:3 января.
12k₁=7+5y,y =          =

Слайд 12 Мы рассмотрели решение различных неопределённых линейных

уравнений с двумя переменными. А для чего нужно уметь их решать? Где они используются? Оказывается, есть очень много увлекательных задач, математической моделью которых являются именно диофантовы уравнения, и решать такие задачи удивительно интересно. Это – задачи на нахождение определённого вида чисел, на угадывание дня рождения, на взвешивание вещества с некоторым заданным количеством гирь и другие.
К решению неопределённых уравнений сводятся задачи, связанные с практикой и повседневной деятельностью человека.

Мы рассмотрели решение различных неопределённых линейных уравнений с двумя переменными. А для

Что такое shareslide.ru?

Это сайт презентаций, где можно хранить и обмениваться своими презентациями, докладами, проектами, шаблонами в формате PowerPoint с другими пользователями. Мы помогаем школьникам, студентам, учителям, преподавателям хранить и обмениваться учебными материалами.


Для правообладателей

Яндекс.Метрика

Обратная связь

Email: Нажмите что бы посмотреть