Презентация, доклад по физике 7 класс

Механическая энергия характеризует не только движение тел, но и их взаимодействие. Различают два вида механической энергии – кинетическую и потенциальную. Взаимодействующие тела или части одного и того же тела обладают энергией, называемой

Слайд 1Физика, 7 класс
Потенциальная энергия

Физика, 7 классПотенциальная энергия

Слайд 2 Механическая энергия характеризует не только движение тел, но

и их взаимодействие. Различают два вида механической энергии – кинетическую и потенциальную.

Взаимодействующие тела или части одного и того же тела обладают энергией, называемой потенциальной.

Потенциальной энергией обладает шар, поднятый относительно поверхности Земли.
Энергией это тело обладает потому, что оно взаимодействует с Землёй.

Механическая энергия характеризует не только движение тел, но и их взаимодействие. Различают два вида

Слайд 3 Вода, поднятая плотиной, опускаясь вниз, приводит в движение мощные

турбины электростанций.
Механическая работа совершается за счёт изменения потенциальной энергии падающей воды.

Плотина Зейской ГЭС (Амурская область) высотой 115,5 м

Вода, поднятая плотиной, опускаясь вниз, приводит в движение мощные турбины электростанций.   Механическая работа

Слайд 4 Сжатая пружина часов также обладает потенциальной энергией. Работа силы

упругости пружины совершается за счёт уменьшения её потенциальной энергии.
Сжатая пружина часов также обладает потенциальной энергией. Работа силы упругости пружины совершается за счёт уменьшения

Слайд 5 Потенциальной энергией обладают также деформированные пружины, используемые в

разнообразных заводных игрушках, а также для закрытия входных дверей. Чем больше деформирована пружина, тем большей потенциальной энергией она обладает.

Заводная игрушка
«Механические ножки»

Дверной доводчик, в основу работы которого положена пружина, помещенная в металлический корпус, заполненный специальным маслом.

Потенциальной энергией обладают также деформированные пружины, используемые в разнообразных заводных игрушках, а также для

Слайд 6 Не только сжатая пружина, но и всякое другое упруго

деформированное тело обладает потенциальной энергией.
Так, потенциальная энергия сжатого газа используется в отбойных молотках, применяемых в угольных шахтах, при строительстве дорог.
Чем сильнее сжат газ, тем большей потенциальной энергией он обладает и тем большую работу может совершить сила упругости.

Отбойный пневматический молоток ТЭМЗ
(Томский электромеханический завод)

Не только сжатая пружина, но и всякое другое упруго деформированное тело обладает потенциальной энергией.

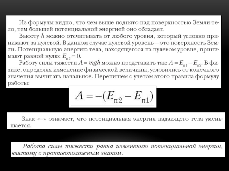
Слайд 7 Установим взаимосвязь между потенциальной энергией и механической работой для

частного случая свободного падения.
Установим взаимосвязь между потенциальной энергией и механической работой для частного случая свободного падения.

Слайд 9Итак, потенциальная энергия – это энергия взаимодействия

Итак, потенциальная энергия – это энергия взаимодействия

Слайд 10Теоретическое исследование
При движении шара вверх с начала второй наклонной

плоскости до положения 2 на высоту h потенциальная энергия увеличивается:
Еп2 = mgh.
Теоретическое исследование  При движении шара вверх с начала второй наклонной плоскости до положения 2 на высоту

Слайд 11Упражнение
5. На рисунке приведён график
зависимости силы тяжести,
действующей на мяч, от


высоты подъёма мяча.
Вычислите, пользуясь графиком,
потенциальную энергию мяча на
высоте 2 м. Какой величине равна
площадь фигуры под графиком?

Потенциальная энергия мяча равна: Еп = m∙g∙h
Учтём, что сила тяжести равна: Fт = m∙g). Тогда Еп = Fт∙h
Еп = 20 Н∙2 м = 40 Дж.

Площадь фигуры под графиком равна потенциальной энергии тела.

Упражнение5. На рисунке приведён график зависимости силы тяжести,действующей на мяч, от высоты подъёма мяча. Вычислите, пользуясь графиком,потенциальную

Что такое shareslide.ru?

Это сайт презентаций, где можно хранить и обмениваться своими презентациями, докладами, проектами, шаблонами в формате PowerPoint с другими пользователями. Мы помогаем школьникам, студентам, учителям, преподавателям хранить и обмениваться учебными материалами.


Для правообладателей

Яндекс.Метрика

Обратная связь

Email: Нажмите что бы посмотреть