Презентация, доклад 9 класс Высота, тембр, громкость звука

Громкость (интенсивность) звука

Слайд 1Тон (высота), тембр (окраска) звука

Тон (высота), тембр (окраска) звука

Слайд 21Громкость (интенсивность) звука

Громкость (интенсивность) звука

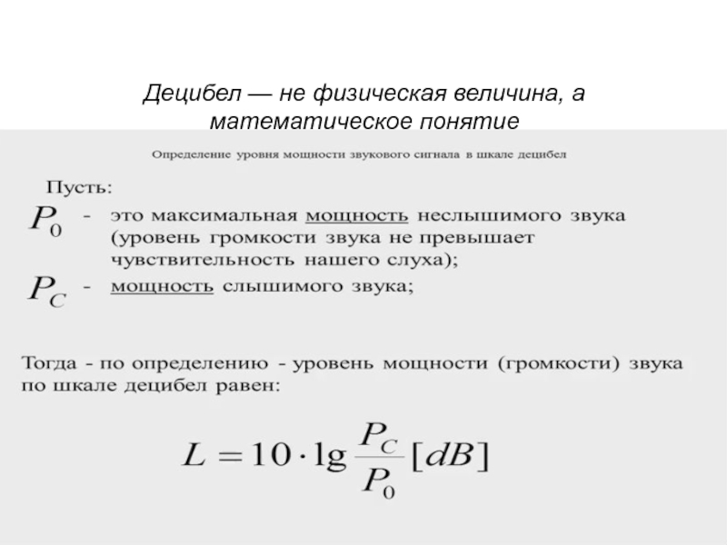
Слайд 26Децибел — не физическая величина, а математическое понятие

Децибел — не физическая величина, а математическое понятие

Что такое shareslide.ru?

Это сайт презентаций, где можно хранить и обмениваться своими презентациями, докладами, проектами, шаблонами в формате PowerPoint с другими пользователями. Мы помогаем школьникам, студентам, учителям, преподавателям хранить и обмениваться учебными материалами.


Для правообладателей

Яндекс.Метрика

Обратная связь

Email: Нажмите что бы посмотреть