Презентация, доклад _ Статика_ 10 класс

ВВЕДЕНИЕОкружающие нас тела движутся, взаимодействуют друг с другом, некоторые тела покоятся. Условия, при которых тело покоится при наличии внешних воздействий, изучает часть механики, называемая статикой.Будем считать, что тело находится в равновесии в некоторой СО, если в

Слайд 1СТАТИКА. РАВНОВЕСИЕ ТВЕРДЫХ ТЕЛ И ЖИДКОСТЕЙ.
Материалы учителя физики учителя физики высшей квалификационной

категории
МОУ «СОШ№1» г.Тихвина
Ленинградской области
СТАТИКА. РАВНОВЕСИЕ ТВЕРДЫХ ТЕЛ И ЖИДКОСТЕЙ.Материалы учителя физики учителя физики высшей квалификационной категории МОУ «СОШ№1» г.Тихвина Ленинградской

Слайд 2ВВЕДЕНИЕ
Окружающие нас тела движутся, взаимодействуют друг с другом, некоторые тела покоятся.

Условия, при которых тело покоится при наличии внешних воздействий, изучает часть механики, называемая статикой.
Будем считать, что тело находится в равновесии в некоторой СО, если в этой СО оно покоится, т.е.все макроскопические части тела неподвижны.
Статика- частный случай динамики, когда все скорости равны нулю. Поэтому все условия, при которых наступает равновесие тела, могут быть получены из законов динамики, а значит из законов Ньютона.
При исследовании условий равновесия тела ограничимся рассмотрением условий равновесия только в ИСО.
ВВЕДЕНИЕОкружающие нас тела движутся, взаимодействуют друг с другом, некоторые тела покоятся. Условия, при которых тело покоится при

Слайд 3РАВНОВЕСИЕ МАТЕРИАЛЬНОЙ ТОЧКИ
Условием равновесия материальной точки в некоторой ИСО будет равенство

нулю суммы всех сил действующих на материальную точку.

Векторное равенство в проекциях на любую ось в пространстве:


Задача: Шар массой 0,2 кг удерживается двумя нитями, прикрепленными к потолку и стене. Одна нить горизонтальна, другая составляет угол 600 с потолком. Найти силы натяжения нитей.
РАВНОВЕСИЕ МАТЕРИАЛЬНОЙ ТОЧКИУсловием равновесия материальной точки в некоторой ИСО будет равенство нулю суммы всех сил действующих на

Слайд 7РАВНОВЕСИЕ ТЕЛА ПРИ ОТСУТСТВИИ ВРАЩЕНИЯ.
Если тело находится в равновесии, то ускорение

его центра масс равно нулю, а это значит, что сумма всех внешних сил, действующих на тело равна нулю.

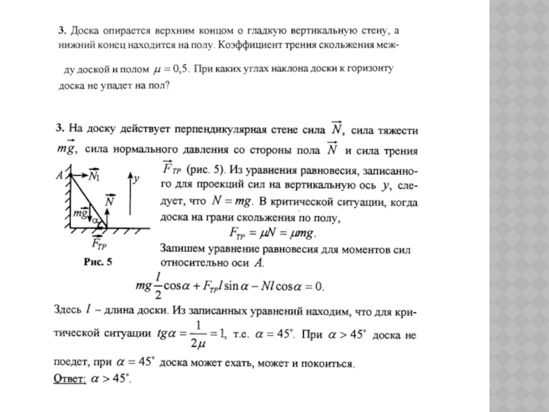
Задача: На наклонной плоскости с углом наклона 300 лежит брусок, массой 1 кг. Найти силу трения между бруском и наклонной плоскостью.
РАВНОВЕСИЕ ТЕЛА ПРИ ОТСУТСТВИИ ВРАЩЕНИЯ.Если тело находится в равновесии, то ускорение его центра масс равно нулю, а

Слайд 8РАВНОВЕСИЕ ТЕЛА С ЗАКРЕПЛЕННОЙ ОСЬЮ ВРАЩЕНИЯ В ПЛОСКОМ СЛУЧАЕ. МОМЕНТ СИЛЫ.
Твердое

тело с закрепленной осью вращения находится в равновесии в некоторой ИСО, если алгебраическая сумма моментов относительно этой оси всех действующих на тело внешних сил равна нулю.

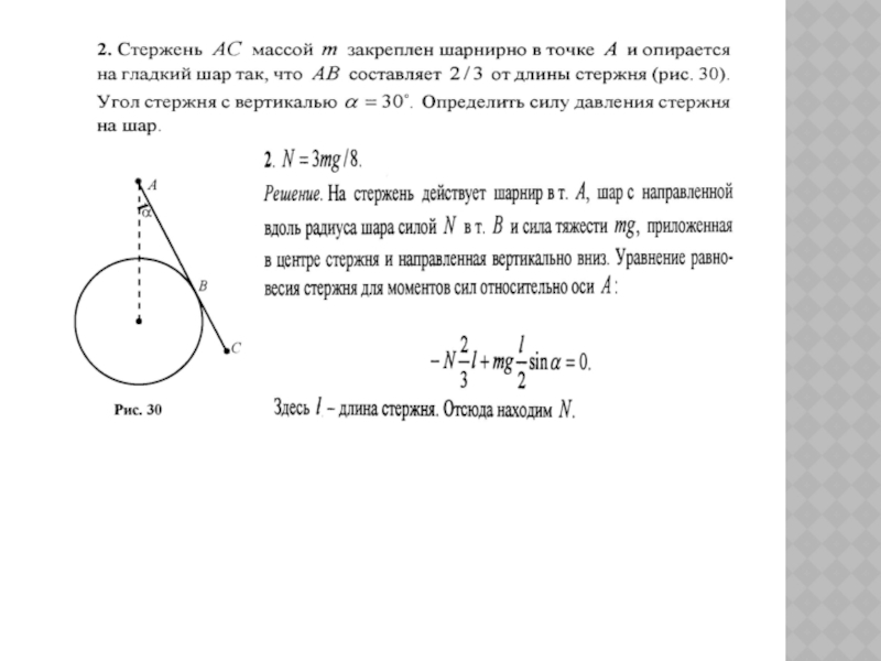
Задача: Однородный стержень массой m1 шарнирно закреплен в нижней точке А и удерживается за верхний конец легким тросом ВС, составляющим угол β со стержнем. В точке В подвешен груз массой m2. Угол наклона стержня к горизонту α. Найти силу натяжения троса.
РАВНОВЕСИЕ ТЕЛА С ЗАКРЕПЛЕННОЙ ОСЬЮ ВРАЩЕНИЯ В ПЛОСКОМ СЛУЧАЕ. МОМЕНТ СИЛЫ.Твердое тело с закрепленной осью вращения находится

Слайд 10СЛОЖЕНИЕ ПАРАЛЛЕЛЬНЫХ СИЛ.
Нахождение равнодействующей нескольких параллельных сил удобно производить, используя условие

равновесия, записанное для моментов сил. Покажем это на примере:

Задача: На пластину в форме квадрата со стороной а =10 см действуют в плоскости пластины три параллельных силы F1=20 Н, F2=40 Н, F3=100 Н.Найти равнодействующую.
СЛОЖЕНИЕ ПАРАЛЛЕЛЬНЫХ СИЛ.Нахождение равнодействующей нескольких параллельных сил удобно производить, используя условие равновесия, записанное для моментов сил. Покажем

Слайд 12ЦЕНТР МАСС. ЦЕНТР ТЯЖЕСТИ.
Центром масс тела (системы тел) называется такая точка

С, радиус вектор которой определяется по формуле:

Центр масс однородных симметричных тел расположен в их геометрическом центре или на оси симметрии.
ЦЕНТР МАСС. ЦЕНТР ТЯЖЕСТИ.Центром масс тела (системы тел) называется такая точка С, радиус вектор которой определяется по

Слайд 13Центром тяжести тела, находящегося в поле тяготения Земли, называют точку приложения

равнодействующей всех сил тяжести, действующих на все части тела.
В однородном поле тяжести центр тяжести тела совпадает с центром масс.
Местоположение центра тяжести тела, а значит и центра масс, удобно находить, учитывая симметричность тела и используя понятие момента силы.

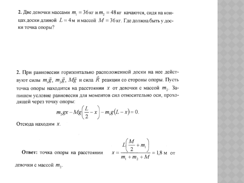
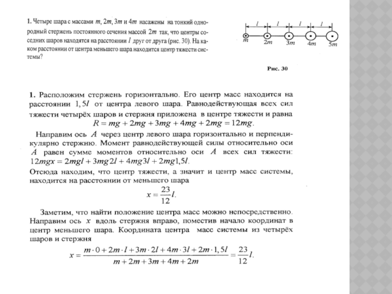
Задача: На легком стержне закреплены шары массами m1=3 кг, m2=2 кг, m3=6 кг, m4=3 кг. Расстояние между центрами любых ближайших шаров а=10 см.Найти положение центра тяжести и центра масс конструкции.
Центром тяжести тела, находящегося в поле тяготения Земли, называют точку приложения равнодействующей всех сил тяжести, действующих на

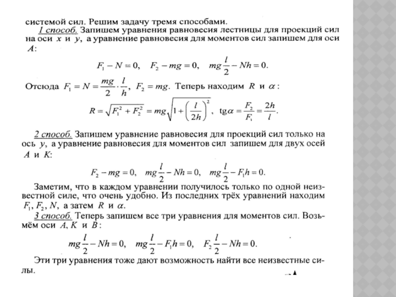
Слайд 15ПРИМЕРЫ РЕШЕНИЯ ЗАДАЧ

ПРИМЕРЫ РЕШЕНИЯ ЗАДАЧ

Что такое shareslide.ru?

Это сайт презентаций, где можно хранить и обмениваться своими презентациями, докладами, проектами, шаблонами в формате PowerPoint с другими пользователями. Мы помогаем школьникам, студентам, учителям, преподавателям хранить и обмениваться учебными материалами.


Для правообладателей

Яндекс.Метрика

Обратная связь

Email: Нажмите что бы посмотреть