Презентация, доклад на тему Физика. тербеліс. Тербелісті сипаттайтын физикалық шамалар.

Содержание

Сабақтың тақырыбы:Тербеліс. Тербелістер генераторының қозғалысы .Тербелістерді түсіндіруге арналған терминдер . Қарапайым гармоникалық тербелістердің графикалық көріністері.

Слайд 1Шымкент қаласы физика – математика бағытындағы Назарбаев Зияткерлік мектебі
Физика пәнінің мұғалімі

:
Кененбаева
Айнур
Ахметжановна
Шымкент қаласы физика – математика бағытындағы Назарбаев Зияткерлік мектебіФизика пәнінің мұғалімі : Кененбаева Айнур Ахметжановна

Слайд 2Сабақтың тақырыбы:
Тербеліс. Тербелістер генераторының қозғалысы .Тербелістерді түсіндіруге арналған терминдер . Қарапайым

гармоникалық тербелістердің графикалық көріністері.
Сабақтың тақырыбы:Тербеліс. Тербелістер генераторының қозғалысы .Тербелістерді түсіндіруге арналған терминдер . Қарапайым гармоникалық тербелістердің графикалық көріністері.

Слайд 3Оқу мақсаты:
Еркін тербелістерге мысал келтіру.
Тәжірибелік және графикалық әдістерді пайдалана отырып, тербелмелі

қозғалысын зерттеу.
Тербелмелі қозғалысының сипаттамаларын білу және қолдану: амплитуда, период, жиілік, бұрыштық жиілік, тербеліс фазасы және периодты жиілік пен бұрыштық жиілік тұрғысынан сипаттау.
Жиілік пен бұрыштық жиілік арқылы тербеліс периодын көрсету.
Оқу мақсаты:Еркін тербелістерге мысал келтіру.Тәжірибелік және графикалық әдістерді пайдалана отырып, тербелмелі қозғалысын зерттеу.Тербелмелі қозғалысының сипаттамаларын білу және

Слайд 4Тербелмелі қозғалыс

Тербелмелі қозғалыс

Слайд 5Жіп
Резинадан
жасалған
шнур
Металл сызғыш
Бекіткіш
Ішек жіп

ЖіпРезинадан жасалған шнурМеталл сызғышБекіткішІшек жіп

Слайд 6Тербелістер деп дененің бірдей уақыт аралығында дәлме- дәл немесе жуықтап қайталанып

отыратын қозғалысын айтады.

Тербелмелі қозғалысқа периодтылық тән. Қозғалыстың перидттылығы белгілі бір уақыт өткен соң дене орнының, яғни оның координатасының дәл немесе шамамен дәл қайталанып отыратынын білдіреді.

Тербелістер деп дененің бірдей уақыт аралығында дәлме- дәл немесе жуықтап қайталанып отыратын қозғалысын айтады.Тербелмелі қозғалысқа периодтылық тән.

Слайд 7О
B
C
D
B
C
D
A
О’
О’
О
Үйкеліс күшін елемеуге болады.

ОBCDBCDAО’О’ОҮйкеліс күшін елемеуге болады.

Слайд 8Серіппеге ілінген жүкті бастапқы тепе-теңдік күйіне қайтарушы F күші сығылған немесе

созылған серіппенің серпімділік күші болып табылады. Ол дененің тепе- теңдік күйден ауытқу шамасына тәуелді.

Ығысуға пропорционал және оған қарама-қарсы бағытталған күштің әрекетінен болатын механикалық тербелістер гармоникалық тербелістер деп аталады.

Тербелмелі жүйе деп тепе- теңдік күйден ауытқыған кезде тербеліс пайда болатын физикалық жүйені айтамыз.

Серіппеге ілінген жүкті бастапқы тепе-теңдік күйіне қайтарушы F күші сығылған немесе созылған серіппенің серпімділік күші болып табылады.

Слайд 9Тербеліс
Еркін тербеліс
Еріксіз тербеліс
деп дене тепе- теңдік күйінен шығарылғаннан соң сыртқы күштің

әрекетінсіз болатын тербелісті айтамыз.

деп сыртқы периодты күштің әрекетінен болатын тербелісті айтамыз.

ТербелісЕркін тербелісЕріксіз тербелісдеп дене тепе- теңдік күйінен шығарылғаннан соң сыртқы күштің әрекетінсіз болатын тербелісті айтамыз.деп сыртқы периодты

Слайд 10Маятник
Математикалық маятник деп созылмайтын салмақсыз жіңішке ұзын жіпке ілінген кішкентай ауыр

шарды айтамыз.

Математикалық

Серіппелі

МаятникМатематикалық маятник деп созылмайтын салмақсыз жіңішке ұзын жіпке ілінген кішкентай ауыр шарды айтамыз.Математикалық Серіппелі

Слайд 11Математикалық маятник
Салмақсыз созылмайтын жіпке ілінген шар.
Математикалық маятниктің периоды жіп ұзындығына тәуелді

және мына формуламен анықталады:

T – математикалық маятниктің тербеліс периоды
L- маятник жібінің ұзындығы
π = 3,14 рад, математикалық тұрақтылық
g ≈ 9,8 м/с2 , еркін түсу үдеуі

[T] = 1 c [ l ] = 1 м [g] = 1 м/с2


Математикалық маятник Салмақсыз созылмайтын жіпке ілінген шар.Математикалық маятниктің периоды жіп ұзындығына тәуелді және мына формуламен анықталады:T –

Слайд 12Серіппелі маятник
Төмендегі жүк серіппеге бекітілген, массасын елемеуге болады.

Серіппелі маятник Төмендегі жүк серіппеге бекітілген, массасын елемеуге болады.

Слайд 13Гармоникалық тербеліс
физикалық (немесе кез келген басқа) шамасы уақыт өтісімен синусоидалы немесе

косинусоидалы заңдылықтар бойынша өзгеріп тұратын тербелістер.

Гармоникалық тербеліс теңдеуі

Гармоникалық қозғалыстың кинематикалық заңдылығы

Гармоникалық тербелісфизикалық (немесе кез келген басқа) шамасы уақыт өтісімен синусоидалы немесе косинусоидалы заңдылықтар бойынша өзгеріп тұратын тербелістер.Гармоникалық

Слайд 14Синусоида
Синусоида
Косинусоида

СинусоидаСинусоидаКосинусоида

Слайд 15Ығысу
Амплитуда
Циклдік жиілік
Бастапқы фаза
Тербеліс фазасы

ЫғысуАмплитудаЦиклдік жиілікБастапқы фазаТербеліс фазасы

Слайд 16Период, жиілік және циклдік жиілік арасындағы байланыс формулалары:
Генрих Рудольф Герц
22.

02. 1857 — 01. 01. 1894
Период, жиілік және циклдік жиілік арасындағы байланыс формулалары: Генрих Рудольф Герц22. 02. 1857 — 01. 01. 1894

Слайд 17Тербелмелі қозғалыстың сипаттамалары :
Амплитуда
Период (жиілік)
Фаза

Тербелмелі қозғалыстың сипаттамалары :АмплитудаПериод (жиілік)Фаза

Слайд 18Шамалардың координатаға тәуелділігі
Координата
Күш
Жылдамдық
Үдеу

Шамалардың координатаға тәуелділігіКоординатаКүшЖылдамдықҮдеу

Слайд 19Қалыптастырушы бағалау

Қалыптастырушы бағалау

Слайд 20Деңгейлік тапсырма 
Бастапқы деңгей 

1.Төменде келтірілген қозғалыстардың қайсысы механикалық тербелістер болып табылады ?
А.

Әткеншектердің қозғалысы
Б. Жерге құлап келе жатқан доптың қозғалысы.
В. Гитараның дыбысты ішегінің қозғалысы
2. Төменде келтірілген тербелістердің қайсысы еріксіз болып табылады ?
А. Жерде тұрған адам тербетіп тұрған іткеншектің тербелісі.
Б. Гитара ішегінің тербелісі.
В. Серіппелі таразы табақшаларының тербелісі.
3. Маятник 5 с ішінде 10 тербеліс жасайды. Дұрыс тұжырымды табыңдар ?
А. Тербеліс жиілігі 0,5 Гц.
Б. Тербеліс жиілігі 2 Гц.
В. Тербеліс жиілігі 50 Гц.

Деңгейлік тапсырма Бастапқы деңгей 1.Төменде келтірілген қозғалыстардың қайсысы механикалық тербелістер болып табылады ?А. Әткеншектердің қозғалысыБ. Жерге құлап келе жатқан

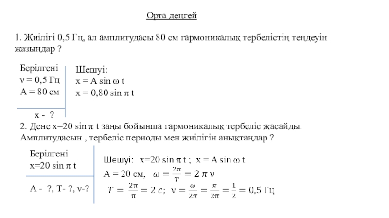
Слайд 21Орта деңгей
1. Жиілігі 0,5 Гц, ал амплитудасы 80 см гармоникалық

тербелістің теңдеуін жазыңдар ?

Берілгені
ν = 0,5 Гц
А = 80 cм

х - ?

Шешуі:
x = A sin ω t
x = 0,80 sin π t

2. Дене х=20 sin π t заңы бойынша гармоникалық тербеліс жасайды. Амплитудасын , тербеліс периоды мен жиілігін анықтаңдар ?

Берілгені
х=20 sin π t

А - ?, Т- ?, ν-?

Орта деңгей 1. Жиілігі 0,5 Гц, ал амплитудасы 80 см гармоникалық тербелістің теңдеуін жазыңдар ?Берілгені ν =

Слайд 223. Қатаңдығы 250 Н/м серіппеде 16 с ішінде 20 тербеліс жасайтын

жүктің массасын табыңдар ?

Берілгені:
k= 250 Н/м
t = 16 c
N= 20
m-?

4. Серіппеге ілінген шаркоординатасының уақытқа тәуелділік графигі берілген. Шардың тербеліс периоды неге тең ?
Жауабы: T = 4 c.

3. Қатаңдығы 250 Н/м серіппеде 16 с ішінде 20 тербеліс жасайтын жүктің массасын табыңдар ?Берілгені:k= 250 Н/мt

Слайд 235. Суретте резинадан жасалған ішектің тербеліс графигі берілген. Осы тербелістің жиілігі

неге тең ?
Жауабы: ν = 0,25 Гц .

Жеткілікті деңгей.

5. Суретте резинадан жасалған ішектің тербеліс графигі берілген. Осы тербелістің жиілігі неге тең ?Жауабы: ν = 0,25

Слайд 25Назарларыңызға рахмет !

Назарларыңызға рахмет !

Что такое shareslide.ru?

Это сайт презентаций, где можно хранить и обмениваться своими презентациями, докладами, проектами, шаблонами в формате PowerPoint с другими пользователями. Мы помогаем школьникам, студентам, учителям, преподавателям хранить и обмениваться учебными материалами.


Для правообладателей

Яндекс.Метрика

Обратная связь

Email: Нажмите что бы посмотреть