Презентация, доклад урока по математике по теме Измерение объём. Объём прямоугольного параллелепипеда (4 класс)

259- 132 7 Х9 84: 4 Х2 9300 :100 8543+ 1457 76 Х 0 + 135 1000 — 450 Д Ь О Щ Л А П135 550

Слайд 1Презентация слайдов к уроку по теме: «Измерение объёма. Объём прямоугольного параллелепипеда».

Выполнила учитель начальных классов: Коваленко Л. В.
Презентация слайдов к уроку по теме:   «Измерение объёма. Объём прямоугольного параллелепипеда».    Выполнила

Слайд 2
259- 132 7 Х9 84: 4 Х2 9300 :100 8543+ 1457 76 Х 0 +

135 1000 — 450
Д Ь О Щ Л А П
135 550 42 93 63 10000 127


259- 132 7 Х9 84: 4 Х2 9300 :100 8543+ 1457 76 Х 0 + 135

Слайд 3Найди объём каждой коробки, имеющей форму прямоугольного параллелепипеда, используя таблицу: 

Найди объём каждой коробки, имеющей форму прямоугольного параллелепипеда, используя таблицу: 

Слайд 4Реши задачу.
В школе №39 на первом этаже расположен бассейн. Длина бассейна

составляет 15 метров, ширина10 метров, а глубина – 2 метра. Какой объём воды нужно потратить, чтобы заполнить половину бассейна?
Реши задачу.В школе №39 на первом этаже расположен бассейн. Длина бассейна составляет 15 метров, ширина10 метров, а

Слайд 5Реши задачу.
Осенью на овощную базу привезли овощи. Картофель высыпали в склад

№1 длина которого равна 20метров, ширина — 10 метров, а высота – 3 метра. Морковь высыпали на склад №2 длина которого составляет 15метров, ширина – 10 метров, а высота – 3метра. Какой объём заняли картофель и морковь вместе?
Реши задачу.Осенью на овощную базу привезли овощи. Картофель высыпали в склад №1 длина которого равна 20метров, ширина

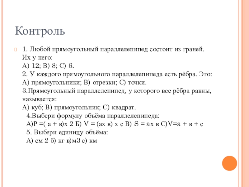
Слайд 6Контроль
1. Любой прямоугольный параллелепипед состоит из граней. Их у него: А) 12;

В) 8; С) 6. 2. У каждого прямоугольного параллелепипеда есть рёбра. Это: А) прямоугольники; В) отрезки; С) точки. 3.Прямоугольный параллелепипед, у которого все рёбра равны, называется: А) куб; В) прямоугольник; С) квадрат.   4.Выбери формулу объёма параллелепипеда:   А)Р =( а + в)х 2 Б) V = (ах в) х с В) S = aх в С)V=a + в + с   5. Выбери единицу объёма:   А) см 2 б) кг в)м3 с) км
Контроль1. Любой прямоугольный параллелепипед состоит из граней. Их у него: А) 12; В) 8; С) 6. 2.

Слайд 7Проверь.
1. С
2. В
3. А
4. Б
5. В

Проверь.1. С2. В3. А4. Б5. В

Слайд 8Рефлексия.
– С какой геометрической фигурой работали на уроке?     — Почему

параллелепипед называют прямоугольным?  
Рефлексия.– С какой геометрической фигурой работали на уроке?     — Почему параллелепипед называют прямоугольным?  

Слайд 9Спасибо
за урок!

Спасибо за урок!

Что такое shareslide.ru?

Это сайт презентаций, где можно хранить и обмениваться своими презентациями, докладами, проектами, шаблонами в формате PowerPoint с другими пользователями. Мы помогаем школьникам, студентам, учителям, преподавателям хранить и обмениваться учебными материалами.


Для правообладателей

Яндекс.Метрика

Обратная связь

Email: Нажмите что бы посмотреть