Презентация, доклад по русскому языку на тему Перенос слов (1 класс)

Орфографическая работа Во дворе играют … . Белая … берёза под моим окном. Слово не …, вылетит – не поймаешь.

Слайд 1 Урок русского языка в 1 классе «Деление слова для переноса» УМК «Переспектива»

Шамсиева Лилия

Рифкатовна
учитель начальных классов

МБОУ «Нижнесуыксинская СОШ»
Тукаевского района, Республики Татарстан
Урок русского языка  в 1 классе «Деление слова

Слайд 3Орфографическая работа














Во дворе играют … .
Белая … берёза под моим окном.
Слово не …, вылетит – не поймаешь.
… и … идут на экскурсию.
Орфографическая работа          Во дворе играют … .

Слайд 4Проверь себя

Ребята, берёза, воробьи, учитель, ученики.


Ре-бята, бе-рё-за, во-ро-бьи, у-чи-тель,

у-че-ни-ки
Проверь себяРебята, берёза, воробьи, учитель, ученики.  Ре-бята, бе-рё-за, во-ро-бьи, у-чи-тель, у-че-ни-ки

Слайд 5













СТАЛО, ПРИГРЕВАТЬ, СОЛНЫШКО, ВЕСЕНННЕЕ, СИЛЬНЕЕ
Составить из слов предложение

СТАЛО, ПРИГРЕВАТЬ, СОЛНЫШКО, ВЕСЕНННЕЕ, СИЛЬНЕЕСоставить из слов предложение

Слайд 6



План работы:
Прочитайте слова на листе.
Обратите внимание на выделенные буквы.
Посмотрите,

где стоит знак переноса.
Догадайтесь, какое здесь правило переноса.

План работы:Прочитайте слова на листе. Обратите внимание на выделенные буквы. Посмотрите, где стоит знак переноса. Догадайтесь, какое

Слайд 7Правила переноса слов

Правила переноса слов

Слайд 8
вес-на

ре-бя-та

сол-ныш-ко
1.Слова переносятся по слогам

вес-наре-бя-тасол-ныш-ко 1.Слова переносятся по слогам

Слайд 9язык
ежи
Аня
2.Нельзя оставлять на строчке или переносить одну букву

языкежиАня2.Нельзя оставлять на строчке или переносить одну букву

Слайд 10
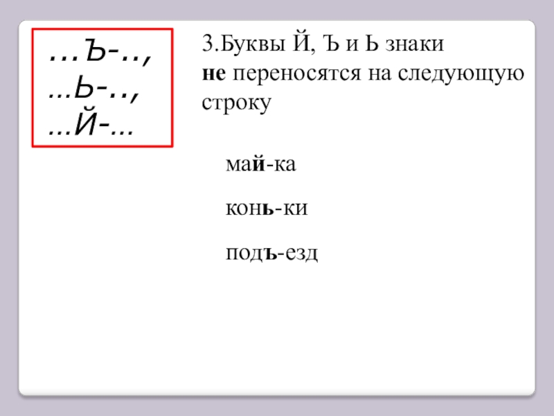
май-ка конь-ки подъ-езд

3.Буквы Й, Ъ и Ь знаки
не переносятся на следующую строку

...Ъ-..,
…Ь-..,
…Й-…
май-ка конь-ки подъ-езд3.Буквы Й, Ъ и Ь знаки не переносятся на следующую строку ...Ъ-.., …Ь-.., …Й-…

Слайд 11Алгоритм «Как действовать, если надо перенести слово»
Делим на слоги
Записываем
Вспоминаем правило
Читаем слово

Алгоритм «Как действовать,  если надо перенести слово»Делим на слогиЗаписываемВспоминаем правилоЧитаем слово

Слайд 12 Спасибо всем за сотрудничество!


Что такое shareslide.ru?

Это сайт презентаций, где можно хранить и обмениваться своими презентациями, докладами, проектами, шаблонами в формате PowerPoint с другими пользователями. Мы помогаем школьникам, студентам, учителям, преподавателям хранить и обмениваться учебными материалами.


Для правообладателей

Яндекс.Метрика

Обратная связь

Email: Нажмите что бы посмотреть